公示 | 第二十一屆(2023年)冶金企業管理現代化創新成果專業審定推薦獲獎成果
2026-04-16 08:24:00
關於第二十一屆(2023年)冶金企業管理現代化創新成果專業審定推薦獲獎成果公示的通知
有關單位:
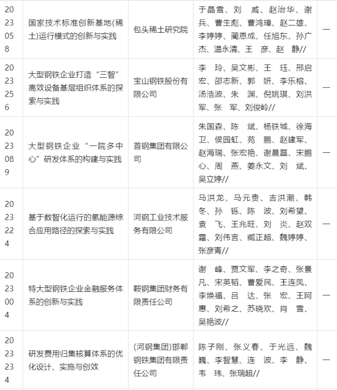
第二十一屆(2023年)冶金企業管理現代化創新成果專業審定已經結束,在申報332項成果中有164項申報成果獲得推薦,其中:一等成果30項,二等成果33項,三等成果101項。現將專業審定推薦獲獎成果的名稱、完成單位、完成人、推薦等級等向社會公告。
fanduigonggaochengguoyouyiyide,yingzaigonggaojiezhirineitichu。gerenyiyiyingshuzhenshixingming,danweiyiyiyingjiagaifarendanweigongzhang。yiyizheyinganzhaoguidingdegeshitianxieyiyidengjibiao,bingtigongzhengqueyouxiaodelianxifangshihexiangyingdekeguanzhengmingcailiao。
異議登記表連同有關材料電子版和紙件,於2023年10月20日前報送至中國鋼鐵工業協會成果獎評處。逾期的異議一般不予受理。
沒有異議和異議處理完畢的成果,將提交冶金企業管理現代化創新成果審定委員會審定,最終審定結果將於11月公布。
本公告網上公布地址:
中國鋼鐵工業協會網:
www.chinaisa.org.cn
中國鋼鐵成果獎勵網:
www.cmsta.org.cn
中國鋼鐵工業協會成果獎評處
聯係人:曲起
電話:(可傳真),65133322-1302
地點:北京市東城區東四西大街46號(100711)
電子信箱:
附件:1.第二十一屆(2023年)冶金企業管理現代化創新成果專業審定推薦獲獎成果(164項)
2.異議登記表格式
中國鋼鐵工業協會
2023年9月28日
























來源:中國冶金報-中國鋼鐵新聞網
編輯:張雨恬
相關文檔
版權說明
【1】 凡本網注明"來源:中國冶金報—中國鋼鐵新聞網"的所有作品,版權均屬於中國鋼鐵新聞網。媒體轉載、摘編本網所刊 作品時,需經書麵授權。轉載時需注明來源於《中國冶金報—中國鋼鐵新聞網》及作者姓名。違反上述聲明者,本網將追究其相關法律責任。
【2】 凡本網注明"來源:XXX(非中國鋼鐵新聞網)"的作品,均轉載自其它媒體,轉載目的在於傳遞更多信息,並不代表本網 讚同其觀點,不構成投資建議。
【3】 如果您對新聞發表評論,請遵守國家相關法律、法規,尊重網上道德,並承擔一切因您的行為而直接或間接引起的法律 責任。
【4】 如因作品內容、版權和其它問題需要同本網聯係的。電話:010—010-64411649
【2】 凡本網注明"來源:XXX(非中國鋼鐵新聞網)"的作品,均轉載自其它媒體,轉載目的在於傳遞更多信息,並不代表本網 讚同其觀點,不構成投資建議。
【3】 如果您對新聞發表評論,請遵守國家相關法律、法規,尊重網上道德,並承擔一切因您的行為而直接或間接引起的法律 責任。
【4】 如因作品內容、版權和其它問題需要同本網聯係的。電話:010—010-64411649
地址:北京市朝陽區安貞裏三區26樓 郵編:100029 電話:(010)64442120/(010)64442123 傳真:(010)64411645 電子郵箱:
中國冶金報/中國鋼鐵新聞網法律顧問:大成律師事務所 楊貴生律師 電話: Email:
中國鋼鐵新聞網版權所有,未經書麵授權禁止使用 京ICP備07016269號 京公網安備11010502033228




























