《深化鋼鐵—汽車行業協同降碳合作聲明》正式發布
2026-04-16 05:21:59
1月15日,在上海舉辦的2026年鋼鐵行業LCA工作組年會上,《深化鋼鐵—汽車行業協同降碳合作聲明》(下稱《合作聲明》)正式發布。本聲明由中國鋼鐵工業協會、中國汽車技術研究中心(中汽碳)與(yu)落(luo)基(ji)山(shan)研(yan)究(jiu)所(suo)共(gong)同(tong)召(zhao)集(ji),旨(zhi)在(zai)推(tui)動(dong)鋼(gang)鐵(tie)與(yu)汽(qi)車(che)產(chan)業(ye)鏈(lian)協(xie)同(tong)減(jian)排(pai),加(jia)快(kuai)低(di)碳(tan)排(pai)放(fang)鋼(gang)在(zai)汽(qi)車(che)行(xing)業(ye)的(de)規(gui)模(mo)化(hua)應(ying)用(yong),助(zhu)力(li)我(wo)國(guo)製(zhi)造(zao)業(ye)綠(lv)色(se)低(di)碳(tan)高(gao)質(zhi)量(liang)發(fa)展(zhan)。

圖為發布《深化鋼鐵—汽車行業協同降碳合作聲明》現場
在《合作聲明》發布前後,相關簽署方代表於1月15日至16日彙聚上海,就低碳排放鋼標準協同、核算方法與數據互通、技術研發與應用推廣等議題展開交流研討,並圍繞推動低碳排放鋼從“識別”走向“應用”的行動路徑達成共識。
發布《合作聲明》的目的,是推動鋼鐵企業、汽車企業及相關機構以自願方式作出聯合承諾,強化上下遊協同,通過標準共建、技術共研和應用共推等方式,促進低碳排放鋼在汽車產業鏈的實踐落地,形成可持續協同體係。
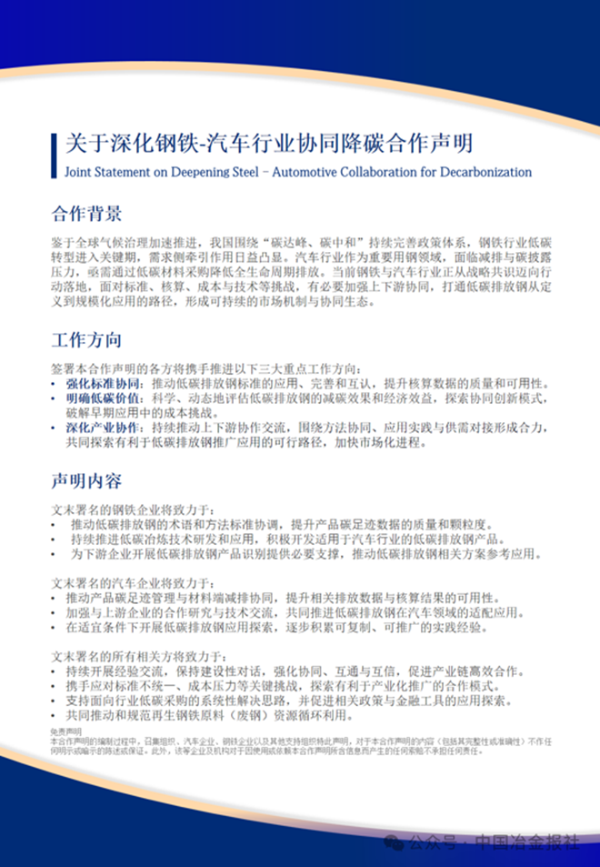
鋼鐵行業是工業領域碳排放的重要來源之一,也是我國實現“雙碳”目mu標biao的de關guan鍵jian減jian排pai行xing業ye。作zuo為wei鋼gang鐵tie材cai料liao的de重zhong要yao消xiao費fei端duan,汽qi車che行xing業ye正zheng麵mian臨lin全quan球qiu減jian排pai與yu碳tan披pi露lu壓ya力li,推tui動dong供gong應ying鏈lian減jian排pai與yu低di碳tan材cai料liao替ti代dai已yi成cheng為wei汽qi車che企qi業ye實shi現xian全quan價jia值zhi鏈lian降jiang碳tan的de關guan鍵jian抓zhua手shou。同tong時shi,低di碳tan排pai放fang鋼gang在zai核he算suan標biao準zhun、成本壓力、技術路徑及價值傳導等方麵仍麵臨多重挑戰,亟需打通從定義、價值認可到規模化采購與應用的路徑,充分發揮需求側牽引作用,推動鋼鐵—汽車產業鏈協同轉型。
簽署本合作聲明的各方將攜手推進以下三大重點工作方向:
強化標準協同:推動低碳排放鋼標準的應用、完善和互認,提升核算數據的質量和可用性。
明確低碳價值:科學、動態地評估低碳排放鋼的減碳效果和經濟效益,探索協同創新模式,破解早期應用中的成本挑戰。
深化產業協作:持續推動上下遊協作交流,圍繞方法協同、應用實踐與供需對接形成合力,共同探索有利於低碳排放鋼推廣應用的可行路徑,加快市場化進程。
本次《合作聲明》由中鋼協、中汽中心(中汽碳)與落基山研究所共同召集發布。來自汽車企業的吉利汽車、理想汽車、上汽大眾、蔚來汽車、小米汽車,零部件企業斯凱孚,以及鋼鐵企業鞍鋼集團、包鋼股份、寶武集團、河鋼集團、湖南鋼鐵集團、南京鋼鐵、沙鋼鋼鐵、首鋼股份、中信泰富特鋼等加入了《合作聲明》(按字母順序排列,排名不分先後)。各方表示將以聲明為行動框架,持續推進標準協同、技術創新與產業合作,共同促進低碳排放鋼在汽車行業的規模化應用與市場化發展。
深化鋼鐵-汽車行業協同降碳合作聲明:


來源:中國冶金報-中國鋼鐵新聞網
編輯:張雨恬
相關文檔
版權說明
【1】 凡本網注明"來源:中國冶金報—中國鋼鐵新聞網"的所有作品,版權均屬於中國鋼鐵新聞網。媒體轉載、摘編本網所刊 作品時,需經書麵授權。轉載時需注明來源於《中國冶金報—中國鋼鐵新聞網》及作者姓名。違反上述聲明者,本網將追究其相關法律責任。
【2】 凡本網注明"來源:XXX(非中國鋼鐵新聞網)"的作品,均轉載自其它媒體,轉載目的在於傳遞更多信息,並不代表本網 讚同其觀點,不構成投資建議。
【3】 如果您對新聞發表評論,請遵守國家相關法律、法規,尊重網上道德,並承擔一切因您的行為而直接或間接引起的法律 責任。
【4】 如因作品內容、版權和其它問題需要同本網聯係的。電話:010—010-64411649
【2】 凡本網注明"來源:XXX(非中國鋼鐵新聞網)"的作品,均轉載自其它媒體,轉載目的在於傳遞更多信息,並不代表本網 讚同其觀點,不構成投資建議。
【3】 如果您對新聞發表評論,請遵守國家相關法律、法規,尊重網上道德,並承擔一切因您的行為而直接或間接引起的法律 責任。
【4】 如因作品內容、版權和其它問題需要同本網聯係的。電話:010—010-64411649
地址:北京市朝陽區安貞裏三區26樓 郵編:100029 電話:(010)64442120/(010)64442123 傳真:(010)64411645 電子郵箱:
中國冶金報/中國鋼鐵新聞網法律顧問:大成律師事務所 楊貴生律師 電話: Email:
中國鋼鐵新聞網版權所有,未經書麵授權禁止使用 京ICP備07016269號 京公網安備11010502033228




























