企業再迎政策紅利!四部門聯合印發《資源綜合利用企業所得稅優惠目錄(2021年版)》等2個重要所得稅減免優惠目錄
2026-04-16 01:44:24
為培育壯大節能環保產業,推動資源節約高效利用,現發布《環境保護、節能節水項目企業所得稅優惠目錄(2021年版)》和《資源綜合利用企業所得稅優惠目錄(2021年版)》,有關事項公告如下:
一、《環境保護、節能節水項目企業所得稅優惠目錄(2021年版)》和《資源綜合利用企業所得稅優惠目錄(2021年版)》自2021年1月1日起施行。
二、企業從事屬於《財政部 國家稅務總局 國家發展改革委關於公布環境保護節能節水項目企業所得稅優惠目錄(試行)的通知》(財稅〔2009〕166號)和《財政部 國家稅務總局 國家發展改革委關於垃圾填埋沼氣發電列入<環境保護、節能節水項目企業所得稅優惠目錄(試行)>的通知》(財稅〔2016〕131號)中目錄規定範圍的項目,2021年12月31日前已進入優惠期的,可按政策規定繼續享受至期滿為止;企業從事屬於《環境保護、節能節水項目企業所得稅優惠目錄(2021年版)》規定範圍的項目,若2020年12月31日前已取得第一筆生產經營收入,可在剩餘期限享受政策優惠至期滿為止。
三、企業從事資源綜合利用屬於《財政部 國家稅務總局 國家發展改革委關於公布資源綜合利用企業所得稅優惠目錄(2008年版)的通知》(財稅〔2008〕117號)中目錄規定範圍,但不屬於《資源綜合利用企業所得稅優惠目錄(2021年版)》規定範圍的,可按政策規定繼續享受優惠至2021年12月31日止。
四、稅務機關在後續管理中,如不能準確判定企業從事的項目是否屬於《環境保護、節能節水項目企業所得稅優惠目錄(2021年版)》,以及資源綜合利用是否屬於《資源綜合利用企業所得稅優惠目錄(2021年版)》規定的範圍,可提請省級以上(含省級)發展改革和生態環境等部門出具意見。
五、《財政部 國家稅務總局 國家發展改革委關於公布環境保護節能節水項目企業所得稅優惠目錄(試行)的通知》(財稅〔2009〕166號)、《財政部 國家稅務總局 國家發展改革委關於公布資源綜合利用企業所得稅優惠目錄(2008年版)的通知》(財稅〔2008〕117號)以及《財政部 國家稅務總局 國家發展改革委關於垃圾填埋沼氣發電列入<環境保護、節能節水項目企業所得稅優惠目錄(試行)>的通知》(財稅〔2016〕131號)自2022年1月1日起廢止。
附件:1.環境保護、節能節水項目企業所得稅優惠目錄(2021年版)
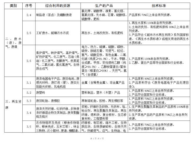
2.資源綜合利用企業所得稅優惠目錄(2021年版)
財政部 國家稅務總局 國家發展改革委 生態環境部
2021年12月16日
附件1:

附件2:



來源:中華人民共和國財政部
編輯:張雨恬
相關文檔
版權說明
【1】 凡本網注明"來源:中國冶金報—中國鋼鐵新聞網"的所有作品,版權均屬於中國鋼鐵新聞網。媒體轉載、摘編本網所刊 作品時,需經書麵授權。轉載時需注明來源於《中國冶金報—中國鋼鐵新聞網》及作者姓名。違反上述聲明者,本網將追究其相關法律責任。
【2】 凡本網注明"來源:XXX(非中國鋼鐵新聞網)"的作品,均轉載自其它媒體,轉載目的在於傳遞更多信息,並不代表本網 讚同其觀點,不構成投資建議。
【3】 如果您對新聞發表評論,請遵守國家相關法律、法規,尊重網上道德,並承擔一切因您的行為而直接或間接引起的法律 責任。
【4】 如因作品內容、版權和其它問題需要同本網聯係的。電話:010—010-64411649
【2】 凡本網注明"來源:XXX(非中國鋼鐵新聞網)"的作品,均轉載自其它媒體,轉載目的在於傳遞更多信息,並不代表本網 讚同其觀點,不構成投資建議。
【3】 如果您對新聞發表評論,請遵守國家相關法律、法規,尊重網上道德,並承擔一切因您的行為而直接或間接引起的法律 責任。
【4】 如因作品內容、版權和其它問題需要同本網聯係的。電話:010—010-64411649
地址:北京市朝陽區安貞裏三區26樓 郵編:100029 電話:(010)64442120/(010)64442123 傳真:(010)64411645 電子郵箱:
中國冶金報/中國鋼鐵新聞網法律顧問:大成律師事務所 楊貴生律師 電話: Email:
中國鋼鐵新聞網版權所有,未經書麵授權禁止使用 京ICP備07016269號 京公網安備11010502033228




























