太鋼不鏽優化北方沿海布局有新進展
2026-04-16 06:33:18
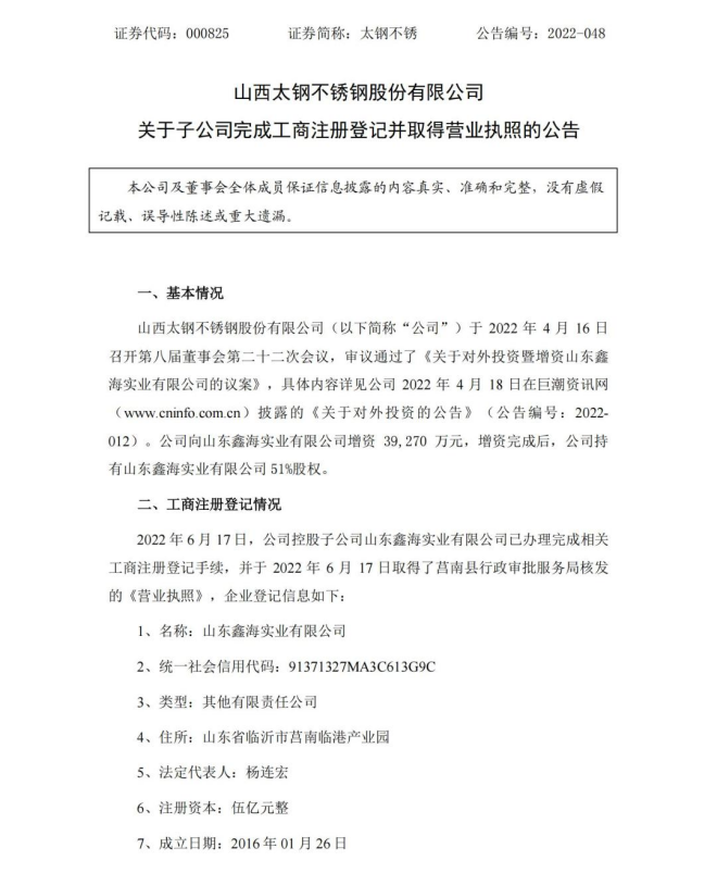
6月21日,山西太鋼不鏽鋼股份有限公司發布公告稱,2022年6月17日,公司控股子公司山東鑫海實業有限公司已辦理完成相關工商注冊登記手續,並於2022年6月17日取得了莒南縣行政審批服務局核發的《營業執照》。
今年4月17日晚間,太鋼不鏽曾發布公告稱, 山西太鋼不鏽鋼股份有限公司(以下簡稱公司或太鋼不鏽)與臨沂鑫海新型材料有限公司(以下簡稱鑫海新材料)、山東鑫海實業有限公司(以下簡稱鑫海實業)簽署《山西太鋼不鏽鋼股份有限公司與臨沂鑫海新型材料有限公司關於山東鑫海實業有限公司之增資協議》,公司擬向鑫海實業增資39270萬元。本次增資完成後,太鋼不鏽持有鑫海實業51%股權,鑫海新材料持有鑫海實業49%股權。此次太鋼不鏽與鑫海新材料共同向鑫海實業增資成立的合資公司,將建成300係不鏽鋼低成本高效化生產基地。太鋼不鏽和鑫海新材料同屬不鏽鋼生產製造產業鏈,資本實力雄厚,合資公司可借助股東方鑫海新材料已建成的RKEF實現鎳鐵水紅送,大幅降低生產所需的運費和電費及生產損耗,具有極強的協同效應。同時,新設立的合資公司區位優勢明顯,市場輻射範圍廣,是優化太鋼不鏽鋼北方沿海布局的重要舉措。
早在2019年11月3日,中國寶武集團、太鋼集團、山(shan)東(dong)鑫(xin)海(hai)科(ke)技(ji)股(gu)份(fen)有(you)限(xian)公(gong)司(si)就(jiu)在(zai)濟(ji)南(nan)簽(qian)署(shu)了(le)戰(zhan)略(lve)合(he)作(zuo)框(kuang)架(jia)協(xie)議(yi)。根(gen)據(ju)協(xie)議(yi),三(san)方(fang)將(jiang)充(chong)分(fen)發(fa)揮(hui)各(ge)自(zi)優(you)勢(shi),推(tui)進(jin)三(san)方(fang)在(zai)不(bu)鏽(xiu)鋼(gang)原(yuan)料(liao)及(ji)製(zhi)造(zao)等(deng)領(ling)域(yu)的(de)合(he)作(zuo),實(shi)現(xian)優(you)勢(shi)互(hu)補(bu)、合作共贏。
2021年6月24日,《印尼巴哈多比鎳鐵建設與運營項目合作框架協議(PCFA)》在上海、印尼雅加達同步簽署。中國寶武太鋼集團、淡水河穀印尼公司和鑫海科技將攜手建設和運營位於印尼中蘇拉威西省莫羅瓦利縣的鎳鐵項目。
根據協議,太鋼集團與鑫海科技將先期建立中方合資公司,再與淡水河穀印尼建立合資公司,其中,淡水河穀印尼占股49%。項目包括8條RKEF鎳鐵冶煉生產線及其他配套設施,預計每年產鎳7.3萬噸。該項目將使用天然氣發電站為冶煉廠供電,實體冶煉項目減碳60%。
鑫海科技掌握了當前能源利用效率最高、環保與效益最佳配套的全封閉式大型礦熱爐RKEF技術,實現了能源的高效利用和超低排放。印尼鎳鐵項目綜合了高效節能的RKEF冶煉技術和綠色低碳的燃氣發電技術,有望成為鎳鐵行業綠色生產的標杆項目。

(圖片來源:鑫海科技)
公告原文如下


來源:太鋼不鏽公告、中國冶金報等
編輯:張雨恬
相關文檔
版權說明
【1】 凡本網注明"來源:中國冶金報—中國鋼鐵新聞網"的所有作品,版權均屬於中國鋼鐵新聞網。媒體轉載、摘編本網所刊 作品時,需經書麵授權。轉載時需注明來源於《中國冶金報—中國鋼鐵新聞網》及作者姓名。違反上述聲明者,本網將追究其相關法律責任。
【2】 凡本網注明"來源:XXX(非中國鋼鐵新聞網)"的作品,均轉載自其它媒體,轉載目的在於傳遞更多信息,並不代表本網 讚同其觀點,不構成投資建議。
【3】 如果您對新聞發表評論,請遵守國家相關法律、法規,尊重網上道德,並承擔一切因您的行為而直接或間接引起的法律 責任。
【4】 如因作品內容、版權和其它問題需要同本網聯係的。電話:010—010-64411649
【2】 凡本網注明"來源:XXX(非中國鋼鐵新聞網)"的作品,均轉載自其它媒體,轉載目的在於傳遞更多信息,並不代表本網 讚同其觀點,不構成投資建議。
【3】 如果您對新聞發表評論,請遵守國家相關法律、法規,尊重網上道德,並承擔一切因您的行為而直接或間接引起的法律 責任。
【4】 如因作品內容、版權和其它問題需要同本網聯係的。電話:010—010-64411649
地址:北京市朝陽區安貞裏三區26樓 郵編:100029 電話:(010)64442120/(010)64442123 傳真:(010)64411645 電子郵箱:
中國冶金報/中國鋼鐵新聞網法律顧問:大成律師事務所 楊貴生律師 電話: Email:
中國鋼鐵新聞網版權所有,未經書麵授權禁止使用 京ICP備07016269號 京公網安備11010502033228




























