太鋼控股鑫海實業,打造北方沿海不鏽鋼生產基地
2026-04-16 06:31:22
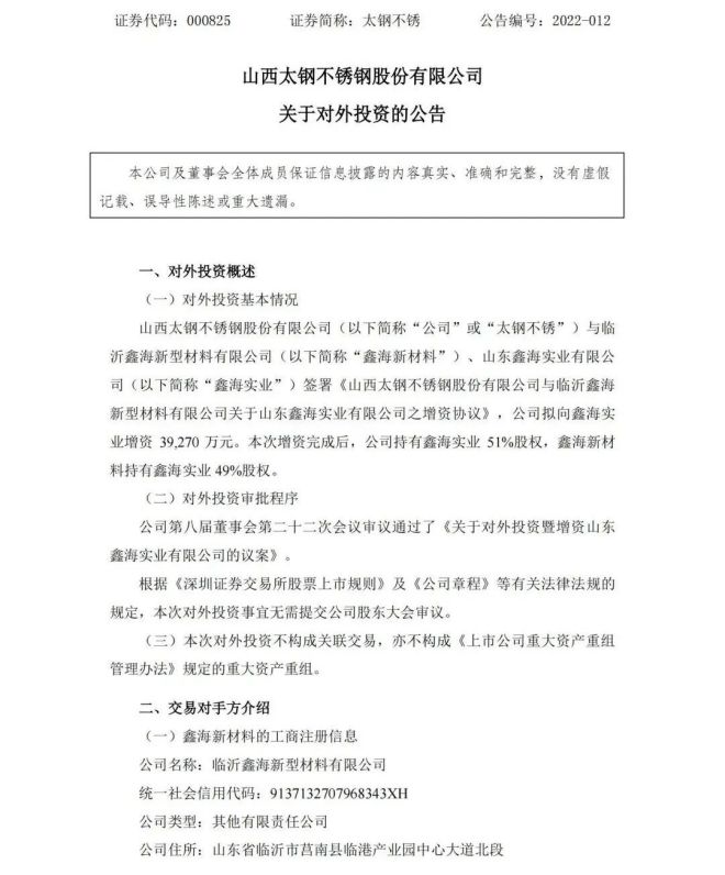
4月17日晚間,太鋼不鏽發布公告稱, 山西太鋼不鏽鋼股份有限公司(以下簡稱“公司”或“太鋼不鏽”)與臨沂鑫海新型材料有限公司(以下簡稱“鑫海新材料”)、山東鑫海實業有限公司(以下簡稱“鑫海實業”)簽署《山西太鋼不鏽鋼股份有限公司與臨沂鑫海新型材料有限公司關於山東鑫海實業有限公司之增資協議》,公司擬向鑫海實業增資39270萬元。本次增資完成後,太鋼不鏽持有鑫海實業51%股權,鑫海新材料持有鑫海實業49%股權。本次對外投資不構成關聯交易,亦不構成《上市公司重大資產重組管理辦法》規定的重大資產重組。
公告稱,本次太鋼不鏽與鑫海新材料共同向鑫海實業增資成立的合資公司,將建成300係不鏽鋼低成本高效化生產基地。太鋼不鏽和鑫海新材料同屬不鏽鋼生產製造產業鏈,資本實力雄厚,合資公司可借助股東方鑫海新材料已建成的RKEF實現鎳鐵水紅送,大幅降低生產所需的運費和電費及生產損耗,具有極強的協同效應。同時,新設立的合資公司區位優勢明顯,市場輻射範圍廣,是優化太鋼不鏽鋼北方沿海布局的重要舉措。
鑫海是一家怎樣的企業?
公開資料顯示,山東鑫海科技股份有限公司始建於2007年,位於近海臨港的山東省臨沂市莒南縣,公司總占地麵積約8000畝,總資產260億元,現有職工8000餘人。2020年完成工業總產值210億元。主營業務包含冶金、電力、貿易、物流、倉儲等。該公司現已形成年產180萬噸高鎳合金、60億度電的生產能力,其中高鎳合金產品占全國市場份額的30%。主要業務板塊有電力板塊(莒南力源熱電有限公司)、鎳鐵板塊(臨沂鑫海新型材料有限公司)、不鏽鋼板塊(山東鑫海實業有限公司)。該公司擁有領先的鎳電聯產優勢和一體化全流程不鏽鋼生產機組,是中國率先利用礦熱爐冶煉鎳鐵並實現裝備大型化、產能規模化、鎳電產業完整配套、資源綜合利用的高新技術企業。
鑫海實業是該公司不鏽鋼生產板塊,位於臨沂市莒南臨港產業園內,其規劃年產不鏽鋼380萬噸鋼坯、380萬噸熱軋黑卷、300萬噸熱退火酸洗卷板和100萬噸2B卷板,分步分期建設。

(圖片來源:鑫海科技)
太鋼與鑫海的合作淵源
太鋼與鑫海科技的合作由來已久,太鋼不鏽曾在公告中披露出鑫海是其第二大供應商的消息。
2019年11月3日,中國寶武集團、太鋼集團、shandongxinhaikejigufenyouxiangongsizaijinanqianshulezhanlvehezuokuangjiaxieyi。genjuxieyi,sanfangjiangchongfenfahuigeziyoushi,tuijinsanfangzaibuxiugangyuanliaojizhizaodenglingyudehezuo,shixianyoushihubu、合作共贏。
2021年6月24日,《印尼巴哈多比鎳鐵建設與運營項目合作框架協議(PCFA)》在上海、印尼雅加達同步簽署。中國寶武太鋼集團、淡水河穀印尼公司和鑫海科技將攜手建設和運營位於印尼中蘇拉威西省莫羅瓦利縣的鎳鐵項目。
根據協議,太鋼集團與鑫海科技將先期建立中方合資公司,再與淡水河穀印尼建立合資公司,其中,淡水河穀印尼占股49%。項目包括8條RKEF鎳鐵冶煉生產線及其他配套設施,預計每年產鎳7.3萬噸。該項目將使用天然氣發電站為冶煉廠供電,實體冶煉項目減碳60%。
鑫海科技掌握了當前能源利用效率最高、環保與效益最佳配套的全封閉式大型礦熱爐RKEF技術,實現了能源的高效利用和超低排放。印尼鎳鐵項目綜合了高效節能的RKEF冶煉技術和綠色低碳的燃氣發電技術,有望成為鎳鐵行業綠色生產的標杆項目。
中國寶武已提出到2050年力爭實現碳中和,淡水河穀作為發起成員之一,已加入中國寶武倡導的全球低碳冶金創新聯盟,一起為人類命運共同體作貢獻。
鑫海科技
是中國鎳電一體模式的開創者,擁有成熟的鎳鐵生產經驗、豐富的鎳鐵項目建設經驗和雄厚的技術實力,現已形成年產180萬噸高鎳合金、5萬噸氨基乙酸、60億度電的生產能力,其中高鎳合金產品占全國市場份額的30%,並計劃年產高端不鏽鋼產品380萬噸,打造全新的全國唯一的電—鎳—鋼—材一體化、全產業鏈不鏽鋼項目。
太鋼集團
是中國寶武不鏽鋼產業的一體化運營平台,肩負著寶武不鏽鋼產業全球引領的光榮使命。到2025年,太鋼將把不鏽鋼產業規模做到1800萬噸,鎳、鉻資源自給率分別達到30%和50%以上。隨著“十四五”期間太鋼不鏽鋼產業的跨越式發展,未來對鎳資源的需求在百萬金屬噸規模。
▼公告原文




來源:太鋼不鏽公告、鑫海科技、廣東省不鏽鋼協會等
編輯:張雨恬
相關文檔
版權說明
【1】 凡本網注明"來源:中國冶金報—中國鋼鐵新聞網"的所有作品,版權均屬於中國鋼鐵新聞網。媒體轉載、摘編本網所刊 作品時,需經書麵授權。轉載時需注明來源於《中國冶金報—中國鋼鐵新聞網》及作者姓名。違反上述聲明者,本網將追究其相關法律責任。
【2】 凡本網注明"來源:XXX(非中國鋼鐵新聞網)"的作品,均轉載自其它媒體,轉載目的在於傳遞更多信息,並不代表本網 讚同其觀點,不構成投資建議。
【3】 如果您對新聞發表評論,請遵守國家相關法律、法規,尊重網上道德,並承擔一切因您的行為而直接或間接引起的法律 責任。
【4】 如因作品內容、版權和其它問題需要同本網聯係的。電話:010—010-64411649
【2】 凡本網注明"來源:XXX(非中國鋼鐵新聞網)"的作品,均轉載自其它媒體,轉載目的在於傳遞更多信息,並不代表本網 讚同其觀點,不構成投資建議。
【3】 如果您對新聞發表評論,請遵守國家相關法律、法規,尊重網上道德,並承擔一切因您的行為而直接或間接引起的法律 責任。
【4】 如因作品內容、版權和其它問題需要同本網聯係的。電話:010—010-64411649
地址:北京市朝陽區安貞裏三區26樓 郵編:100029 電話:(010)64442120/(010)64442123 傳真:(010)64411645 電子郵箱:
中國冶金報/中國鋼鐵新聞網法律顧問:大成律師事務所 楊貴生律師 電話: Email:
中國鋼鐵新聞網版權所有,未經書麵授權禁止使用 京ICP備07016269號 京公網安備11010502033228




























