鋼鐵行業和房地產行業共同啟動房地產低碳排放鋼的合作倡議
2026-04-16 10:03:50
為加快推進低碳排放鋼在房地產行業的應用,2024年11月29日,在中國鋼鐵工業協會、世界鋼鐵協會、城市土地學會(ULI)的共同倡議下,寶武、首鋼、河鋼、南鋼、包鋼、香港紹榮鋼鐵、安賽洛米塔爾等7家鋼鐵企業,中建八局、中海、華潤置地、江蘇建業、中瑞鼎峰、越秀商管、珠江產投、太古地產、恒隆地產、瑞安房地產、新世界地產、鷹君集團、遠洋集團等13家房地產企業,以及中鋼協、世界鋼協、城市土地學會、落基山研究所、亞洲研究與參與(ARE)和易碳等6家院所和協會,在北京和香港兩地共同啟動了房地產低碳排放鋼的合作倡議,承諾自願推廣低碳排放鋼的使用。

圖為倡議發起方,從右到左依次為中國鋼鐵工業協會副會長兼秘書長薑維,城市土地協會北京辦事處代表賈明冉,世界鋼協副總幹事、北京代表處首席代表鍾紹良。
眾所周知,鋼鐵生產是全球碳排放的主要來源,約占全球化石燃料使用直接排放的7-9%。作為世界上最大的鋼鐵生產和消費國,中國在該行業去碳化中發揮著關鍵作用。同時,房地產行業約占中國鋼鐵消費的30%,因yin此ci在zai推tui動dong對dui低di碳tan排pai放fang鋼gang的de需xu求qiu方fang麵mian具ju有you重zhong要yao潛qian力li。為wei更geng好hao地di服fu務wu房fang地di產chan等deng下xia遊you行xing業ye的de低di碳tan發fa展zhan需xu求qiu,中zhong國guo鋼gang鐵tie工gong業ye協xie會hui組zu織zhi行xing業ye專zhuan家jia,基ji於yu國guo內nei近jin3.3億噸粗鋼碳排放數據發布了低碳排放鋼標準,並發布了首批8個低碳排放鋼產品。
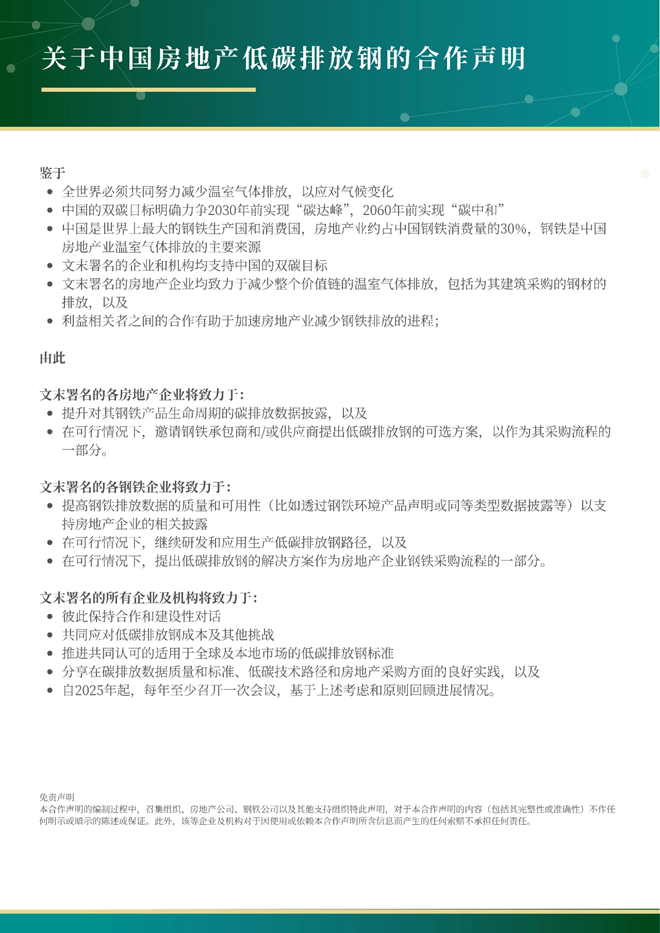
參與合作聲明的企業及機構一致同意,將致力於:
1. 提升鋼鐵產品生命周期的碳排放數據披露和透明度
2. 在可行的情況下,在房地產項目的采購過程中納入低碳排放鋼鋼的采購選項
3. 加強合作以應對低碳排放鋼的成本和其他挑戰
4. 推動共同認可的適用於全球及本地市場的低碳排放鋼標準。

圖為啟動會北京現場

圖為啟動會香港現場
未來,中國鋼鐵工業協會將繼續推動低碳排放鋼產品在下遊的應用,助力鋼鐵全產業鏈綠色低碳轉型。


來源:中國鋼鐵工業協會
編輯:張雨恬
相關文檔
版權說明
【1】 凡本網注明"來源:中國冶金報—中國鋼鐵新聞網"的所有作品,版權均屬於中國鋼鐵新聞網。媒體轉載、摘編本網所刊 作品時,需經書麵授權。轉載時需注明來源於《中國冶金報—中國鋼鐵新聞網》及作者姓名。違反上述聲明者,本網將追究其相關法律責任。
【2】 凡本網注明"來源:XXX(非中國鋼鐵新聞網)"的作品,均轉載自其它媒體,轉載目的在於傳遞更多信息,並不代表本網 讚同其觀點,不構成投資建議。
【3】 如果您對新聞發表評論,請遵守國家相關法律、法規,尊重網上道德,並承擔一切因您的行為而直接或間接引起的法律 責任。
【4】 如因作品內容、版權和其它問題需要同本網聯係的。電話:010—010-64411649
【2】 凡本網注明"來源:XXX(非中國鋼鐵新聞網)"的作品,均轉載自其它媒體,轉載目的在於傳遞更多信息,並不代表本網 讚同其觀點,不構成投資建議。
【3】 如果您對新聞發表評論,請遵守國家相關法律、法規,尊重網上道德,並承擔一切因您的行為而直接或間接引起的法律 責任。
【4】 如因作品內容、版權和其它問題需要同本網聯係的。電話:010—010-64411649
地址:北京市朝陽區安貞裏三區26樓 郵編:100029 電話:(010)64442120/(010)64442123 傳真:(010)64411645 電子郵箱:
中國冶金報/中國鋼鐵新聞網法律顧問:大成律師事務所 楊貴生律師 電話: Email:
中國鋼鐵新聞網版權所有,未經書麵授權禁止使用 京ICP備07016269號 京公網安備11010502033228




























