關於中國房地產低碳排放鋼的合作聲明正式發布
2026-04-16 06:33:31
12月6日,中國,北京
shijiegangtiexiehuijinrixuanbu,yuzhongguogangtiegongyexiehuihexianggangchengshitudixuehuihezuo,zhengshifabuguanyutuidongditanpaifanggangzaizhongguofangdichanxingyeyingyongdehezuoshengming(下稱《合作聲明》),以加速鋼鐵市場向低碳排放鋼的轉型,助力中國房地產行業減少碳排放。

11月27日和29日,《合作聲明》的簽署方代表分別彙聚香港和北京,就進一步推動低碳排放鋼在中國房地產行業的應用展開研討。

發布《合作聲明》的目的,是讓中國主要的房地產和鋼鐵企業自願承諾推廣低碳排放鋼的使用。
鋼鐵生產是全球碳排放的主要來源之一,約占全球化石燃料使用直接排放的7-9%。作為世界上最大的鋼鐵生產和消費國,中國在該行業的脫碳進程中發揮著關鍵作用。同時,房地產行業約占中國鋼鐵消費的30%,因此在推動低碳排放鋼的需求方麵具有較大潛力。
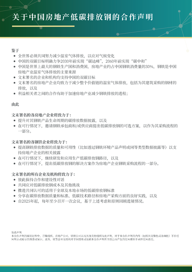
承諾簽署《合作聲明》的企業及機構同意將致力於:
1. 提升鋼鐵產品生命周期的碳排放數據披露和透明度
2. 在可行的情況下,在房地產項目的采購過程中納入低碳排放鋼的采購選項
3. 加強合作以應對低碳排放鋼的成本和其他挑戰
4. 推動共同認可的適用於全球及本地市場的低碳排放鋼標準
來自世界鋼鐵協會的會員企業中國寶武集團寶鋼股份、河鋼集團、首鋼集團、南鋼集團、包鋼集團以及安賽樂米塔爾等企業簽署了《合作聲明》,首批簽署的企業及機構還包括恒隆地產、太古地產、瑞安地產、遠洋集團等領先的房地產開發企業和相關支持機構。
關於中國房地產低碳排放鋼的合作聲明:


來源:世界鋼鐵協會
編輯:張雨恬
相關文檔
版權說明
【1】 凡本網注明"來源:中國冶金報—中國鋼鐵新聞網"的所有作品,版權均屬於中國鋼鐵新聞網。媒體轉載、摘編本網所刊 作品時,需經書麵授權。轉載時需注明來源於《中國冶金報—中國鋼鐵新聞網》及作者姓名。違反上述聲明者,本網將追究其相關法律責任。
【2】 凡本網注明"來源:XXX(非中國鋼鐵新聞網)"的作品,均轉載自其它媒體,轉載目的在於傳遞更多信息,並不代表本網 讚同其觀點,不構成投資建議。
【3】 如果您對新聞發表評論,請遵守國家相關法律、法規,尊重網上道德,並承擔一切因您的行為而直接或間接引起的法律 責任。
【4】 如因作品內容、版權和其它問題需要同本網聯係的。電話:010—010-64411649
【2】 凡本網注明"來源:XXX(非中國鋼鐵新聞網)"的作品,均轉載自其它媒體,轉載目的在於傳遞更多信息,並不代表本網 讚同其觀點,不構成投資建議。
【3】 如果您對新聞發表評論,請遵守國家相關法律、法規,尊重網上道德,並承擔一切因您的行為而直接或間接引起的法律 責任。
【4】 如因作品內容、版權和其它問題需要同本網聯係的。電話:010—010-64411649
地址:北京市朝陽區安貞裏三區26樓 郵編:100029 電話:(010)64442120/(010)64442123 傳真:(010)64411645 電子郵箱:
中國冶金報/中國鋼鐵新聞網法律顧問:大成律師事務所 楊貴生律師 電話: Email:
中國鋼鐵新聞網版權所有,未經書麵授權禁止使用 京ICP備07016269號 京公網安備11010502033228




























