中國金屬學會關於召開第四屆全國煉鐵廠長技術座談會的通知(第四輪)
2026-04-16 05:48:17
各相關單位:
為貫徹疫情防控要求、落實國家疫情防控部署。經研究,決定,將原定於2022年8月16日–18日在山東日照市召開的第四屆全國煉鐵廠長技術座談會,推遲至2022年8月31日報到,9月1–2日召開。會議地點不變。
會議現場討論圍繞議題:
1、鐵前降本是永恒的主題,特別是在目前市場低迷、鋼鐵企業經營壓力巨大,行業麵臨大麵積虧損的情況下,降低成本意義更為突出。長流程鋼鐵企業鐵前工序占全流程成本近75%,請各鋼鐵企業介紹鐵前降成本所采取的措施以及新技術。
2、近幾年,煉鐵廠生產安全事故有抬頭跡象,並且有許多相似之處,請各鋼鐵企業提提對於下一步高爐安全生產好的建議。
3、當前,黑色係大宗原燃料經常性的呈現價格大幅、頻繁波動的情況,造成鋼鐵企業生產經營風險進一步加劇。請各企業談一談如何更好的適應當前的市場、防範風險?
4、按國家要求,2025年實現碳達峰,部分企業承諾2023年即實現碳達峰。鋼鐵企業任重道遠,請各企業圍繞低碳煉鐵談一談所做的具體工作以及新技術,並提出方向性建議。
5、jinnianlai,geqiyezaijianpaihedabiaopaifangshangzuoledalianggongzuo,meiyijiaqiyesuocaiqudefangshijishijixiaoguodoubujinxiangtong。qinggeqiyetanyitanzaigaixianggongzuoshangsuocaiqudetesecuoshi,bingtichuxianyibunulifangxiang。
6、各企業可以談一談在當前形勢下遇到實際困難,或者希望進一步交流的題目。
參會單位須更新參會報名表。原有提供交換材料的單位,繼續有效。未完成參會報名的單位歡迎繼續報名,參會回執、交換材料提綱具體見附件1、2。具體事項可谘詢中國金屬學會會議秘書處。
聯係方式:
薑 曦
13811891085;
聯係郵箱:
此前疫情原因會議多次調整時間,給各位帶來的不便敬請諒解,感謝各位的理解與支持!
一、主辦單位
中國金屬學會
二、會議內容
1. 總結2021年各單位煉鐵生產運行和技術創新情況。
2. 各單位圍繞實現“碳達峰、碳中和”、低碳煉鐵新思路、新技術、新裝備等相關問題的研討。
3. 煉鐵生產共性問題的討論。包括:高爐爐缸安全維護及長壽;耐材及冷卻壁應用;提升高爐技術經濟指標和長周期穩定順行技術措施;節能減排、超低排放、達標排放的相關措施;生鐵成本優化控製技術方法;煉鐵前沿技術應用;綠色煉鐵發展方向等相關問題。
4. 煉鐵領域團體標準的開展情況。
三、參會人員
各煉鐵廠廠長、技術負責人2-3人參會。
四、會議時間和地點
報到時間:8月31日
會議時間:9月1日–2日
會議安排:全天大會、討論、分組討論、現場參觀
會議地點:山東日照海景花園大酒店
五、參會提供材料
1. 會議研討各單位煉鐵生產運行技術問題,大會場現場報告單位PPT文件,彙編PPT合集。
2. 2021年各企業煉鐵生產技術總結交換材料Word版本。各單位需提供本企業交換材料,會議期間交流下發各生產單位。接收材料聯係人: 薑 曦 13811891085 ;
六、企業技術宣傳推廣
歡迎相關優秀煉鐵技術服務企業、大中修優秀服務供應商、煉鐵設備相關企業,以會議支持單位的形式參與會議研討、技術報告和現場技術推廣,詳情請與秘書處聯係。
七、其他事項
1. 為提高座談會交流質量,會務組提供交換材料模板,請和會務組索取Word版本交換材料模板,未提交合格交換技術材料的單位將不接受參會報名。
2. 本次會議不收取會員鋼鐵企業提交材料單位鐵廠代表會務費,食宿統一安排,交通住宿費用自理。
附件1. 第四屆全國煉鐵廠長技術座談會報名表
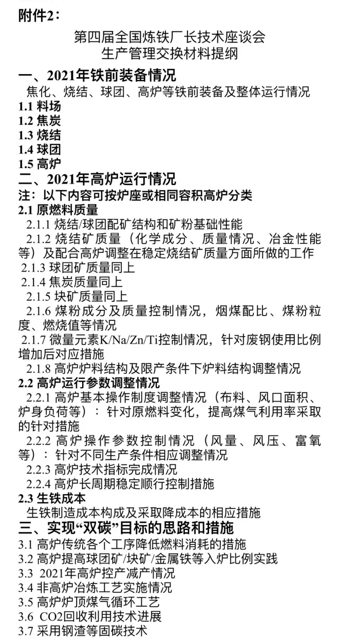
附件2. 第四屆全國煉鐵廠長技術座談會生產管理交換材料提綱
中國金屬學會
2022年8月1日



來源:中國金屬學會
編輯:張雨恬
相關文檔
版權說明
【1】 凡本網注明"來源:中國冶金報—中國鋼鐵新聞網"的所有作品,版權均屬於中國鋼鐵新聞網。媒體轉載、摘編本網所刊 作品時,需經書麵授權。轉載時需注明來源於《中國冶金報—中國鋼鐵新聞網》及作者姓名。違反上述聲明者,本網將追究其相關法律責任。
【2】 凡本網注明"來源:XXX(非中國鋼鐵新聞網)"的作品,均轉載自其它媒體,轉載目的在於傳遞更多信息,並不代表本網 讚同其觀點,不構成投資建議。
【3】 如果您對新聞發表評論,請遵守國家相關法律、法規,尊重網上道德,並承擔一切因您的行為而直接或間接引起的法律 責任。
【4】 如因作品內容、版權和其它問題需要同本網聯係的。電話:010—010-64411649
【2】 凡本網注明"來源:XXX(非中國鋼鐵新聞網)"的作品,均轉載自其它媒體,轉載目的在於傳遞更多信息,並不代表本網 讚同其觀點,不構成投資建議。
【3】 如果您對新聞發表評論,請遵守國家相關法律、法規,尊重網上道德,並承擔一切因您的行為而直接或間接引起的法律 責任。
【4】 如因作品內容、版權和其它問題需要同本網聯係的。電話:010—010-64411649
地址:北京市朝陽區安貞裏三區26樓 郵編:100029 電話:(010)64442120/(010)64442123 傳真:(010)64411645 電子郵箱:
中國冶金報/中國鋼鐵新聞網法律顧問:大成律師事務所 楊貴生律師 電話: Email:
中國鋼鐵新聞網版權所有,未經書麵授權禁止使用 京ICP備07016269號 京公網安備11010502033228




























