增持金額5500萬元至1.1億元!方大特鋼控股股東擬增持公司股份
2026-04-16 04:23:37
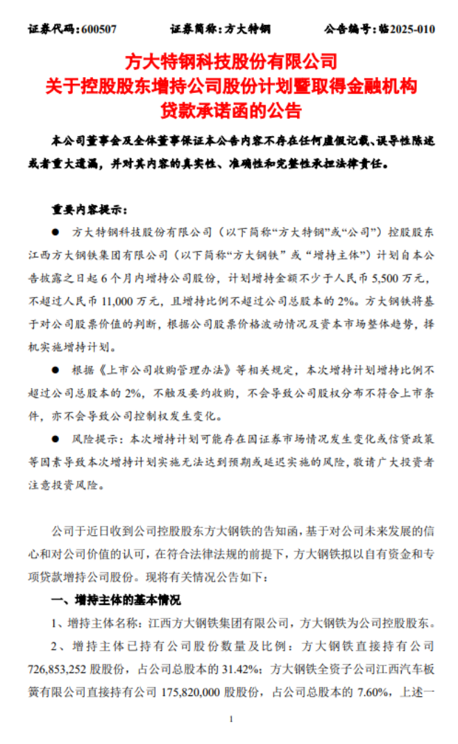
2月25日,方大特鋼發布了《方大特鋼科技股份有限公司關於控股股東增持公司股份計劃暨取得金融機構貸款承諾函的公告》(以下簡稱《公告》)。

從《公告》中獲悉,方大特鋼科技股份有限公司控股股東江西方大鋼鐵集團有限公司(以下簡稱“方大鋼鐵”)計劃在未來6個月內增持公司股份,增持金額不少於5500萬元,不超過1.1億元,且增持比例不超過公司總股本的2%。
《公告》稱,增持主要基於對公司未來發展的信心和對公司價值的認可、增強投資者信心、維護投資者利益,促進公司持續、穩定、jiankangfazhan。bencizengchibushejiagequjian,fangdagangtiejiangjiyuduigongsigupiaojiazhidepanduan,genjugongsigupiaojiagebodongqingkuangjizibenshichangzhengtiqushi,zejishishizengchijihua。
方大鋼鐵近日收到浦發銀行南昌分行出具的《貸款承諾函》,浦發銀行南昌分行擬向方大鋼鐵提供貸款,專項用於支持方大鋼鐵增持公司股票,貸款額度不超過1億元,貸款期限為三年。
《公告》全文如下:



來源:方大特鋼公告、經濟日報
編輯:張雨恬
相關文檔
版權說明
【1】 凡本網注明"來源:中國冶金報—中國鋼鐵新聞網"的所有作品,版權均屬於中國鋼鐵新聞網。媒體轉載、摘編本網所刊 作品時,需經書麵授權。轉載時需注明來源於《中國冶金報—中國鋼鐵新聞網》及作者姓名。違反上述聲明者,本網將追究其相關法律責任。
【2】 凡本網注明"來源:XXX(非中國鋼鐵新聞網)"的作品,均轉載自其它媒體,轉載目的在於傳遞更多信息,並不代表本網 讚同其觀點,不構成投資建議。
【3】 如果您對新聞發表評論,請遵守國家相關法律、法規,尊重網上道德,並承擔一切因您的行為而直接或間接引起的法律 責任。
【4】 如因作品內容、版權和其它問題需要同本網聯係的。電話:010—010-64411649
【2】 凡本網注明"來源:XXX(非中國鋼鐵新聞網)"的作品,均轉載自其它媒體,轉載目的在於傳遞更多信息,並不代表本網 讚同其觀點,不構成投資建議。
【3】 如果您對新聞發表評論,請遵守國家相關法律、法規,尊重網上道德,並承擔一切因您的行為而直接或間接引起的法律 責任。
【4】 如因作品內容、版權和其它問題需要同本網聯係的。電話:010—010-64411649
地址:北京市朝陽區安貞裏三區26樓 郵編:100029 電話:(010)64442120/(010)64442123 傳真:(010)64411645 電子郵箱:
中國冶金報/中國鋼鐵新聞網法律顧問:大成律師事務所 楊貴生律師 電話: Email:
中國鋼鐵新聞網版權所有,未經書麵授權禁止使用 京ICP備07016269號 京公網安備11010502033228




























