沙鋼集團斥資23.34億,成撫順特鋼第二大股東
2026-03-28 02:22:10
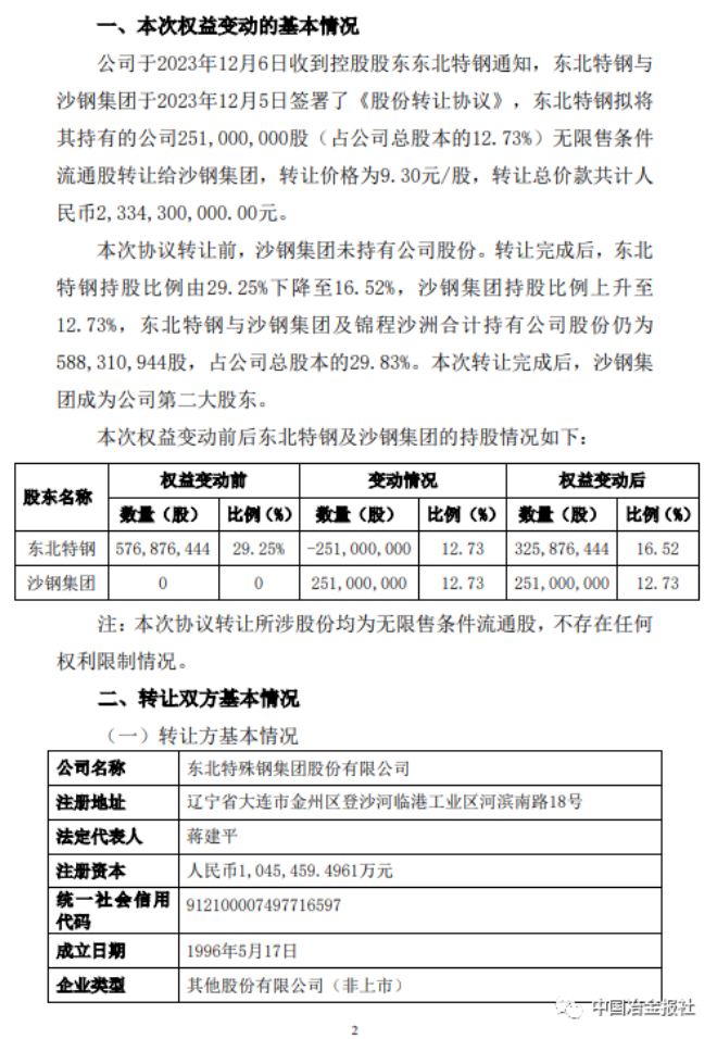
12月8日,撫順特鋼發布了《撫順特鋼:撫順特殊鋼股份有限公司簡式權益變動報告書(江蘇沙鋼集團有限公司)》公告(以下簡稱《公告》)。

從《公告》中獲悉,公司控股股東東北特殊鋼集團股份有限公司(下稱“東北特鋼”)擬將其持有的公司2.51億股(占公司總股本的12.73%)無限售條件流通股,轉讓給江蘇沙鋼集團有限公司(下稱“沙鋼集團”),轉讓價格為9.3元/股,轉讓總價款23.34億元。
沙鋼集團與東北特鋼受同一實際控製人控製,本次權益變動完成後,公司第一大股東仍為東北特鋼,實際控製人仍為沈文榮先生。
本次協議轉讓前,沙鋼集團未持有公司股份。轉讓完成後,東北特鋼持股比例由29.25%下降至16.52%,沙鋼集團持股比例上升至12.73%,東北特鋼與沙鋼集團及錦程沙洲合計持有公司股份仍為 588,310,944股,占公司總股本的29.83%。本次轉讓完成後,沙鋼集團成為公司第二大股東。
《公告》全文如下——








撫順特殊鋼股份有限公司位於遼寧省撫順市,始建於1937年,2000年12月,股票在上海證券交易所上市。撫順特鋼是國家級高新技術企業,擁有國家級企業技術中心和博士後科研工作站,現有在職員工7000餘人,其中各類專業技術人員近1000人。
撫順特鋼控股股東是東北特殊鋼集團股份有限公司。2017年,在國家發改委,遼寧省委、省政府大力支持和推動下,東北特鋼集團實施了混合所有製改革,寧波梅山保稅港區錦程沙洲股權投資有限公司(實際控製人為沙鋼集團董事局主席沈文榮先生)成為東北特鋼集團的控股股東,並間接成為撫順特鋼的控股股東。
撫順特鋼生產了新中國第一爐高速鋼 、第一爐奧氏體不鏽鋼、第一爐超高強度鋼 、第一爐高溫合金、第一爐超低碳不鏽鋼等,以研發生產“高、精、尖、奇、難、缺、特、新”產品引領我國特殊鋼材料發展,以滿足國家特殊鋼材料需求為己任,是我國特殊鋼材料重要的研發和生產基地,被譽為“中國特殊鋼的搖籃”。
撫順特鋼具備雄厚的技術基礎,特種冶煉裝備精良,包括真空感應爐、真空自耗爐、保護氣氛電渣爐等眾多引進設備,配套的鍛造、軋製、精軋、冷拔、板材加工生產線組距齊全,後部精整、熱處理、質量檢測設備、設施完善,長期承擔國家特殊鋼新材料的研發任務。撫順特鋼始終堅持“特鋼更特”的發展理念,經過多年發展,形成以“三高一特”(高溫合金、超高強度鋼、高檔工模具鋼、特種不鏽鋼)為核心產品,擁有包括高溫合金、超高強度鋼、不鏽鋼、工模具鋼、高速工具鋼、汽車鋼、高檔機械用鋼、鈦合金、軸承鋼等重點產品在內的5400多個牌號特殊鋼材料的生產經驗。具備年產能鋼95萬噸,材77萬噸的能力。產品被廣泛應用於航空、航天、核電、石油石化、交通運輸、工程機械、醫療等行業和領域,覆蓋六大洲、30多個國家和地區。
今年前三季度,撫順特鋼實現營業收入62.74億元,同比增長9.36%;實現歸屬於上市公司股東的淨利潤2.82億元,同比下滑5.58%。
沙鋼集團表示,此次權益變動主要是為了幫助東北特鋼解決資金問題,並基於看好撫順特鋼未來發展前景而做出的交易安排。
沙鋼集團經過持續積累、滾動發展及聯合重組,目前沙鋼擁有5大生產基地,分布江蘇、遼寧、河南等地,生產長短流程相結合,產線工藝技術先進,產品普優特齊全,品類豐富,產品遠銷至全球100多個國家和地區,廣泛應用於基礎設施建設、工業生產、高端裝備、民生消費等多個領域。在做精做強鋼鐵主業的同時,沙鋼以鋼鐵產業鏈條縱向延伸、橫向拓展為主線,大力發展資源能源、金屬製品、金融期貨、貿易物流、風險投資、大數據等多元產業,配套提供倉儲配送、延伸加工、電子商務、保稅物流、融資擔保、綜合服務等功能平台,積極培育新的戰略支撐點和效益增長點,已成為跨行業、跨地區和跨國界的企業集團,連續14年躋身世界500強,2022年位列第291位。
來源:撫順特鋼公告、泰科鋼鐵等
編輯:張雨恬
相關文檔
版權說明
【1】 凡本網注明"來源:中國冶金報—中國鋼鐵新聞網"的所有作品,版權均屬於中國鋼鐵新聞網。媒體轉載、摘編本網所刊 作品時,需經書麵授權。轉載時需注明來源於《中國冶金報—中國鋼鐵新聞網》及作者姓名。違反上述聲明者,本網將追究其相關法律責任。
【2】 凡本網注明"來源:XXX(非中國鋼鐵新聞網)"的作品,均轉載自其它媒體,轉載目的在於傳遞更多信息,並不代表本網 讚同其觀點,不構成投資建議。
【3】 如果您對新聞發表評論,請遵守國家相關法律、法規,尊重網上道德,並承擔一切因您的行為而直接或間接引起的法律 責任。
【4】 如因作品內容、版權和其它問題需要同本網聯係的。電話:010—010-64411649
【2】 凡本網注明"來源:XXX(非中國鋼鐵新聞網)"的作品,均轉載自其它媒體,轉載目的在於傳遞更多信息,並不代表本網 讚同其觀點,不構成投資建議。
【3】 如果您對新聞發表評論,請遵守國家相關法律、法規,尊重網上道德,並承擔一切因您的行為而直接或間接引起的法律 責任。
【4】 如因作品內容、版權和其它問題需要同本網聯係的。電話:010—010-64411649
地址:北京市朝陽區安貞裏三區26樓 郵編:100029 電話:(010)64442120/(010)64442123 傳真:(010)64411645 電子郵箱:
中國冶金報/中國鋼鐵新聞網法律顧問:大成律師事務所 楊貴生律師 電話: Email:
中國鋼鐵新聞網版權所有,未經書麵授權禁止使用 京ICP備07016269號 京公網安備11010502033228




























