董事長、總經理、副總經理……首鋼股份高層變動
2026-04-16 09:23:59
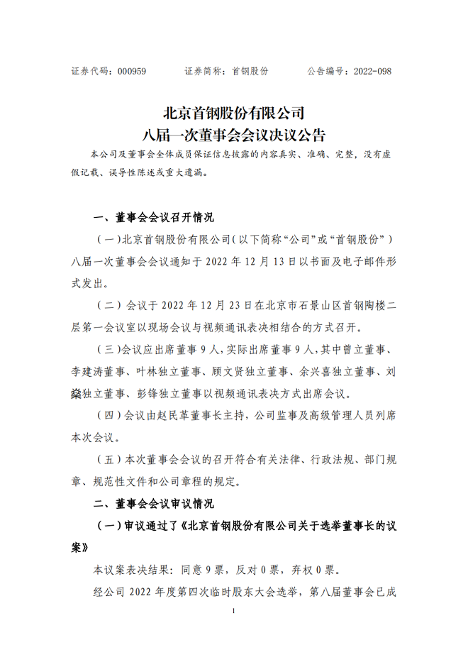
12月24日,首鋼股份發布公告稱,12月23日在北京市石景山區首鋼陶樓二層第一會議室以現場會議與視頻通訊表決相結合的方式召開公司八屆一次董事會會議,會議選舉趙民革擔任公司第八屆董事會董事長(簡曆附後),任期自本次董事會審議通過之日起至第八屆董事會任期屆滿為止。經董事會提名委員會審查,董事會同意聘任劉建輝為公司總經理(簡曆附後),任期自本次董事會審議通過之日起至第八屆董事會任期屆滿為止。經董事會提名委員會審查,董事會同意聘任陳益為公司董事會秘書,任期自本次董事會審議通過之日起至第八屆董事會任期屆滿為止。經董事會提名委員會審查,董事會同意聘任張丙龍、孫茂林、李景超、陳益、謝天偉、王凱為公司副總經理,聘任李百征為公司總會計師,任期均為三年。根據中國證監會有關規定和《北京首鋼股份有限公司章程》要求,結合公司實際,新一屆董事會各專門委員會委員及主任委員名單如下:
1.戰略、風險與合規管理委員會
委員為趙民革、劉建輝、顧文賢、彭鋒、李建濤;其中趙民革為主任委員。
2.審計委員會
委員為顧文賢、葉林、餘興喜;其中顧文賢為主任委員。
3.薪酬與考核委員會
委員為葉林、劉燊、彭鋒;其中葉林為主任委員。
4.提名委員會
委員為劉燊、餘興喜、曾立;其中劉燊為主任委員。
一 董事長簡曆
趙民革,男,1966年6月生,博士研究生學曆,教授級高級工程師。曾任北京鋼鐵學院分院礦冶係教師,首鋼工學院教務處教務科副科長、教務處副處長(主持工作),首鋼工學院(首鋼職工大學)副院長,首鋼培訓中心(培訓部)副主任(主持工作),首鋼煉鐵廠副廠長,北京首鋼股份有限公司第二煉鐵廠副廠長,北京首鋼氧氣廠黨委書記,首鋼培訓中心(培訓部)主任,首鋼總公司技術質量部(技術研究院、新鋼技術質量部)部長(第一副院長)、黨委副書記兼新鋼公司副總經理,首鋼長治鋼鐵有限公司董事、總經理,首鋼長治鋼鐵有限公司董事、總經理(總公司助理級),首鋼總公司總經理助理、副總工程師兼技術研究院院長,首鋼總公司總經理助理、副總工程師兼技術研究院院長、首鋼京唐鋼鐵聯合有限責任公司黨委副書記,首鋼總公司總經理助理、副總工程師兼技術研究院院長、首鋼京唐鋼鐵聯合有限責任公司黨委副書記、常務副總經理,首鋼總公司副總經理,首鋼總公司副總經理兼技術研究院院長,首鋼總公司副總經理,首鋼總公司黨委常委、董事、副總經理兼北京首鋼股份有限公司董事、首鋼京唐鋼鐵聯合有限責任公司董事,首鋼集團有限公司黨委常委、董事、副總經理兼任北京首鋼股份有限公司董事、首鋼京唐鋼鐵聯合有限責任公司董事,首鋼集團有限公司黨委常委、董事、副總經理兼北京首鋼股份有限公司董事長。現任首鋼集團有限公司黨委副書記、董事、總經理,北京首鋼股份有限公司董事長。
二 總經理簡曆
劉建輝,男,1964年12月生,碩士研究生學曆,教授級高級工程師。曾任首鋼北鋼技術處煉鋼科專業員、煉鋼檢查站副站長,首鋼盧溝工校學員,首鋼第一煉鋼廠技術副廠長兼研究所所長,首鋼第二煉鋼廠主任工程師兼研究所所長、廠長技術助理兼技術科長,首鋼總公司第二煉鋼廠廠長技術助理兼技術科科長、技術副廠長,北京首鋼股份有限公司第二煉鋼廠副廠長,首秦公司總經理助理兼煉鋼部部長,首鋼遷鋼公司總經理助理、副總經理,首鋼總公司銷售公司副總經理(代理總經理)、總經理,北京首鋼股份有限公司黨委副書記、總經理兼營銷管理部部長,北京首鋼股份有限公司黨委副書記、董事、總經理兼營銷管理部部長,北京首鋼股份有限公司黨委副書記、董事、總經理兼任首鋼京唐鋼鐵聯合有限責任公司黨委書記、董事。現任北京首鋼股份有限公司黨委書記、董事、總經理。
三 副總經理簡曆
1、張丙龍,男,漢族,1976年4月生,大學本科學曆,工程碩士,高級工程師。曾任首鋼第一煉鋼廠煉鋼車間爐前工、技術科品種專業員,首鋼總工程師室調研員、副科級調研員,首鋼京唐煉鋼作業部生產技術室專業工程師、煉鋼區副主任、部長助理、副部長、部長,首鋼京唐煉鋼作業部黨委書記、紀委書記、工會主席、部長,首鋼京唐煉鋼作業部黨委書記、部長,首鋼京唐總經理助理兼製造部部長,首鋼水城鋼鐵(集團)有限責任公司黨委副書記、紀委書記,北京首鋼股份有限公司黨委副書記(履行首鋼股份公司遷安鋼鐵公司總經理職責)。現任北京首鋼股份有限公司黨委副書記、副總經理(履行首鋼股份公司遷安鋼鐵公司總經理職責)。
2、孫茂林,男,1976年6月生,大學學曆,工商管理碩士,工程師。曾任首鋼中厚板廠技術科專業員、熱軋工段黨支部副書記兼副段長、乙作業區黨支部書記、技術科研科副科長,河北省首鋼遷安鋼鐵有限責任公司技術質量處技術科副科長(主持工作)、技術質量處處長助理、矽鋼部副部長(主持工作)、矽鋼部常務副部長、矽鋼事業部副部長,首鋼股份公司遷安鋼鐵公司矽鋼事業部副部長、矽鋼事業部副部長(主持工作),北京首鋼股份有限公司矽鋼事業部副部長(主持工作)、矽鋼事業部部長,北京首鋼股份有限公司矽鋼事業部黨委書記、部長,北京首鋼股份有限公司矽鋼事業部黨委書記、部長,矽鋼工程技術研究中心主任,北京首鋼股份有限公司總經理助理兼矽鋼事業部黨委書記、部長,矽鋼工程技術研究中心主任,北京首鋼股份有限公司副總經理、矽鋼工程技術研究中心主任智新電磁材料有限公司執行董事、五礦特鋼(東莞)有限責任公司副董事長、五礦天威鋼鐵有限公司監事。現任北京首鋼股份有限公司副總經理,兼任營銷中心黨委副書記、總經理,首鋼京唐鋼鐵聯合有限責任公司董事。
3、李景超,男,1966年4yuesheng,daxuexueli,gongchengshi。zengrenshougangzhongxingchangdaoguichejianxigong,shougangdiantichangdaoguichejianxigong,shougangdonglichangdianxiuchejiandiangong,shougangshiyanfenchangtuanweifuzeren,shougangdisanliangangchangliangangchejianzongzhiganshi、方坯連鑄車間行政負責人、動力車間生產副主任、動力車間副主任、動力車間主任(正科級)、備件科科長(正科級)、機動科副科長(正科級)、設備科副科長(正科級)、設備科副科長兼動力車間主任(正科級)、設備科副科長(正科級),河北省首鋼遷安鋼鐵有限責任公司設備處處長助理、設備處副處長、設備處處長、設she備bei部bu部bu長chang,首shou鋼gang股gu份fen公gong司si遷qian安an鋼gang鐵tie公gong司si總zong經jing理li助zhu理li兼jian設she備bei部bu部bu長chang,首shou鋼gang股gu份fen公gong司si遷qian安an鋼gang鐵tie公gong司si總zong經jing理li助zhu理li,首shou鋼gang股gu份fen公gong司si遷qian安an鋼gang鐵tie公gong司si總zong經jing理li助zhu理li、北京首鋼股份有限公司設備部黨委書記、部長,首鋼股份公司遷安鋼鐵公司總經理助理、設備部黨委書記、部長、智能化應用部部長,首鋼股份公司遷安鋼鐵公司總經理助理、設備部黨委書記、部長。現任北京首鋼股份有限公司副總經理。
4、陳益,男,1967年7月生,博士研究生學曆,高級經濟師。曾任首鋼中型軋鋼廠機動科專業員、維修車間主任助理、jidongkefukechang,shougangbeigangdangweibangongshidangweimishu,shougangdaxuehaiwaizhudianpeixunbanxueyuan,shougangjichaijigailingdaoxiaozugongchengchufuchuchang,shougangzonggongsijingmaobubangongshi(黨辦)副主任,北京首鋼新鋼有限責任公司董事會秘書(董事會、經理)辦公室副主任,首鋼總公司銷售公司副總經理,北京首鋼股份有限公司營銷管理部副部長、營銷管理部副部長兼董事會秘書室負責人,北京首鋼股份有限公司董事會秘書兼董事會秘書室主任,北京首鋼股份有限公司董事會秘書、法律總監、董事會秘書室主任兼任北京首鋼冷軋薄板有限公司董事、首鋼京唐鋼鐵聯合有限責任公司董事。現任北京首鋼股份有限公司副總經理、董事會秘書、法律總監、首席合規官,兼任北京首鋼冷軋薄板有限公司董事,首鋼京唐鋼鐵聯合有限責任公司董事。
5、謝天偉,男,漢族,1981年4月生,大學本科學曆,工商管理碩士,高級工程師。曾任首鋼中厚板廠實習生,首鋼2160籌備組成員,首鋼遷鋼公司熱軋分廠甲作業區首席作業長(借調)、甲作業區首席作業長、生產技術室主任,首鋼遷鋼公司熱軋作業部部長助理、生產部部長助理、熱軋作業部副部長,北京首鋼股份有限公司熱軋作業部副部長、生產部副部長、製造部副部長、製造部副部長兼係統創新部副部長、製造部副部長兼營銷中心合同計劃室總監,北京首鋼股份有限公司營銷中心總經理助理兼營銷管理部合同計劃室主任(總監)、北京首鋼股份有限公司製造部副部長。現任北京首鋼股份有限公司副總經理。
6、王凱,男,漢族,1982年4月生,大學本科學曆,工程碩士,高級工程師。曾任首秦公司煉鐵部1#高爐副工長、2#高爐副工長、2#高爐正工長、2#高爐技術員、2#高爐作業區副作業長、1#高爐作業區作業長(試用期一年)、一高爐作業區作業長,首秦公司煉鐵事業部部長助理(掛職副部長)、副部長(主持工作),首鋼京唐公司煉鐵作業部副部長、副部長(主持工作)部長,首鋼京唐公司總經理助理兼煉鐵作業部部長。現任北京首鋼股份有限公司副總經理。
四 總會計師簡曆
李百征,男,1965年10月生,本科學曆,會計師、經濟師。曾任首鋼第一煉鋼廠車間計劃調度,首鋼第二煉鋼廠生產科調度、煉鋼車間計劃調度、生產科計劃調度、生產科調度長、計劃科計劃員、鋼坯工段段長(副科)、生產科副科長、計財科科長、生產計劃科計劃負責人,首鋼遷鋼公司計財部副部長、部(bu)長(chang),首(shou)鋼(gang)股(gu)份(fen)公(gong)司(si)遷(qian)安(an)鋼(gang)鐵(tie)公(gong)司(si)計(ji)財(cai)部(bu)部(bu)長(chang),北(bei)京(jing)首(shou)鋼(gang)股(gu)份(fen)有(you)限(xian)公(gong)司(si)計(ji)財(cai)部(bu)部(bu)長(chang),北(bei)京(jing)首(shou)鋼(gang)股(gu)份(fen)有(you)限(xian)公(gong)司(si)總(zong)會(hui)計(ji)師(shi)。現(xian)任(ren)北(bei)京(jing)首(shou)鋼(gang)股(gu)份(fen)有(you)限(xian) 公司總會計師,兼任北京首鋼冷軋薄板有限公司董事、首鋼京唐鋼鐵聯合有限責任公司董事。
▼公告原文如下











來源:首鋼股份公告
編輯:張雨恬
相關文檔
版權說明
【1】 凡本網注明"來源:中國冶金報—中國鋼鐵新聞網"的所有作品,版權均屬於中國鋼鐵新聞網。媒體轉載、摘編本網所刊 作品時,需經書麵授權。轉載時需注明來源於《中國冶金報—中國鋼鐵新聞網》及作者姓名。違反上述聲明者,本網將追究其相關法律責任。
【2】 凡本網注明"來源:XXX(非中國鋼鐵新聞網)"的作品,均轉載自其它媒體,轉載目的在於傳遞更多信息,並不代表本網 讚同其觀點,不構成投資建議。
【3】 如果您對新聞發表評論,請遵守國家相關法律、法規,尊重網上道德,並承擔一切因您的行為而直接或間接引起的法律 責任。
【4】 如因作品內容、版權和其它問題需要同本網聯係的。電話:010—010-64411649
【2】 凡本網注明"來源:XXX(非中國鋼鐵新聞網)"的作品,均轉載自其它媒體,轉載目的在於傳遞更多信息,並不代表本網 讚同其觀點,不構成投資建議。
【3】 如果您對新聞發表評論,請遵守國家相關法律、法規,尊重網上道德,並承擔一切因您的行為而直接或間接引起的法律 責任。
【4】 如因作品內容、版權和其它問題需要同本網聯係的。電話:010—010-64411649
地址:北京市朝陽區安貞裏三區26樓 郵編:100029 電話:(010)64442120/(010)64442123 傳真:(010)64411645 電子郵箱:
中國冶金報/中國鋼鐵新聞網法律顧問:大成律師事務所 楊貴生律師 電話: Email:
中國鋼鐵新聞網版權所有,未經書麵授權禁止使用 京ICP備07016269號 京公網安備11010502033228




























