甬金收購靖江青拓70%股權,並增資1.33億元建設新項目
2026-04-16 08:11:08
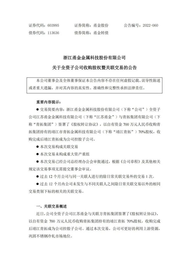
7月13日股市收市後,浙江甬金金屬科技股份有限公司(下稱浙江甬金)全資子公司江蘇甬金金屬科技有限公司(下稱江蘇甬金)與青拓集團有限公司(下稱青拓集團)簽署了《股權轉讓協議》,以自有資金700萬元人民幣收購青拓集團持有的靖江市青拓金屬科技有限公司(下稱靖江青拓)70%股權,收購完成後靖江青拓成為公司控股子公司。







青拓集團係青山控股集團有限公司實際控製人項光達控製的公司,屬於公司根據謹慎性原則認定的關聯方。根據《上海證券交易所股票上市規則》xiangguanguiding,bencishougoushixianggouchengguanlianjiaoyi。tongguociciguanlianjiaoyi,zhejiangyongjinjiangwanchengduijingjiangqingtuodekonggu,bingzaicijichushangjinxingxiangmutouzijianshe,youliyuqigenghaodiliyongshangyoubuxiugangrezhaziyuankuodalengzhabuxiugangchanneng,gonggugongsidebuxiuganglengzhashichangdiwei。
該(gai)公(gong)告(gao)發(fa)出(chu)的(de)第(di)二(er)天(tian),浙(zhe)江(jiang)甬(yong)金(jin)又(you)發(fa)布(bu)了(le)一(yi)則(ze)對(dui)控(kong)股(gu)子(zi)公(gong)司(si)增(zeng)資(zi)暨(ji)關(guan)聯(lian)交(jiao)易(yi)的(de)公(gong)告(gao),稱(cheng)浙(zhe)江(jiang)甬(yong)金(jin)全(quan)資(zi)子(zi)公(gong)司(si)江(jiang)蘇(su)甬(yong)金(jin)擬(ni)與(yu)關(guan)聯(lian)方(fang)青(qing)拓(tuo)集(ji)團(tuan)按(an)股(gu)權(quan)比(bi)例(li)共(gong)同(tong)向(xiang)控(kong)股(gu)子(zi)公(gong)司(si)靖(jing)江(jiang)青(qing)拓(tuo)以(yi)貨(huo)幣(bi)資(zi)金(jin)方(fang)式(shi)增(zeng)資(zi)。本(ben)次(ci)增(zeng)資(zi)總(zong)金(jin)額(e)為(wei)19000萬元人民幣,其中江蘇甬金按照70%的持股比例出資13300萬元,青拓集團按其30%的持股比例出資 5700萬元,本次增資主要用於實施“年加工120萬噸高品質寬幅不鏽鋼板帶項目”,該項目計劃投資總額 182872萬元,計劃建設期3年,開工時間視各項手續備案完成時間而定。
據了解,靖江青拓擬建設年加工120萬噸高品質寬幅不鏽鋼板帶項目,今年3月,靖江政府發布關於靖江市青拓金屬科技有限公司年加工120萬噸高品質寬幅不鏽鋼板帶項目能耗替代量的劃撥意見,經研究,原則同意將經過評估認定的靖江市49家2021年關停企業形成的能源消費壓減量143635.31噸標準煤(等價值)用於該項目能耗減量替代,並承諾不會再次使用或挪為他用。
▼公告原文如下







來源:湧金股份公告、中國特鋼企業協會不鏽鋼分會
編輯:張雨恬
相關文檔
版權說明
【1】 凡本網注明"來源:中國冶金報—中國鋼鐵新聞網"的所有作品,版權均屬於中國鋼鐵新聞網。媒體轉載、摘編本網所刊 作品時,需經書麵授權。轉載時需注明來源於《中國冶金報—中國鋼鐵新聞網》及作者姓名。違反上述聲明者,本網將追究其相關法律責任。
【2】 凡本網注明"來源:XXX(非中國鋼鐵新聞網)"的作品,均轉載自其它媒體,轉載目的在於傳遞更多信息,並不代表本網 讚同其觀點,不構成投資建議。
【3】 如果您對新聞發表評論,請遵守國家相關法律、法規,尊重網上道德,並承擔一切因您的行為而直接或間接引起的法律 責任。
【4】 如因作品內容、版權和其它問題需要同本網聯係的。電話:010—010-64411649
【2】 凡本網注明"來源:XXX(非中國鋼鐵新聞網)"的作品,均轉載自其它媒體,轉載目的在於傳遞更多信息,並不代表本網 讚同其觀點,不構成投資建議。
【3】 如果您對新聞發表評論,請遵守國家相關法律、法規,尊重網上道德,並承擔一切因您的行為而直接或間接引起的法律 責任。
【4】 如因作品內容、版權和其它問題需要同本網聯係的。電話:010—010-64411649
地址:北京市朝陽區安貞裏三區26樓 郵編:100029 電話:(010)64442120/(010)64442123 傳真:(010)64411645 電子郵箱:
中國冶金報/中國鋼鐵新聞網法律顧問:大成律師事務所 楊貴生律師 電話: Email:
中國鋼鐵新聞網版權所有,未經書麵授權禁止使用 京ICP備07016269號 京公網安備11010502033228




























