2019年全國及31個省市智能製造行業政策彙總分析
2026-04-16 02:48:44
zhinengzhizaoshixinxihuayugongyehuashenduronghedebiaoxian,tashiwoguozhizaoyebiangedezhongyaofangxiang。zaiquanguojigeshengshizhengcetuidong,zhizaoyejishuzhuanxingshengjidengbeijingxia,zhongguozhinengzhizaochanyefazhanxunsu,zhujianchengzhizaoyedezhuyaoqudonglizhiyi。
國家政策密集出台,政策體係成型
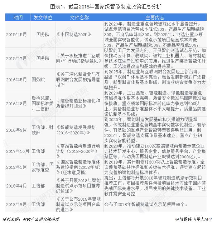
近年來,我國先後出台了《中國製造2025》《積極推進“互聯網+”行動指導意見》《關於深化製造業與互聯網融合發展的指導意見》《智能製造發展規劃(2016-2020)》《關於深化“互聯網+先進製造業”發展工業互聯網的指導意見》等重大戰略文件,為智能製造發展提供了有力的製度供給。

根據《中國智能製造十三五規劃》,我國製造業智能化轉型有兩大時間節點和十項重要任務。根據規劃,在2025年前,我國將推進智能製造實施“兩步走”戰略。
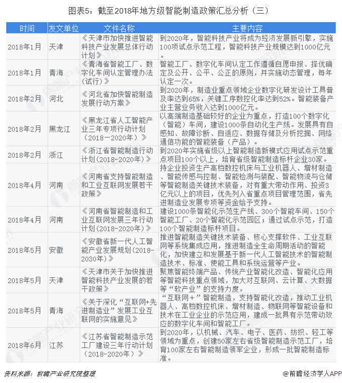
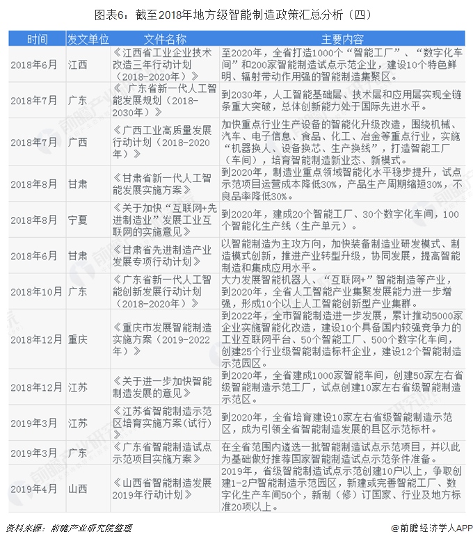
各省市相繼推進政策,加快行業發展
智zhi能neng製zhi造zao行xing業ye作zuo為wei中zhong國guo製zhi造zao業ye的de主zhu要yao驅qu動dong力li之zhi一yi,在zai國guo家jia政zheng策ce推tui動dong下xia,中zhong國guo智zhi能neng製zhi造zao產chan業ye發fa展zhan迅xun速su,對dui產chan業ye發fa展zhan和he分fen工gong格ge局ju帶dai來lai深shen刻ke影ying響xiang。各ge省sheng市shi利li好hao政zheng策ce的de不bu斷duan出chu台tai,加jia快kuai智zhi能neng製zhi造zao行xing業ye將jiang持chi續xu穩wen定ding增zeng長chang,中zhong國guo製zhi造zao業ye中zhong所suo起qi到dao的de地di位wei將jiang會hui越yue來lai越yue重zhong要yao。




試點擴圍至31個省市,行業前景廣闊
2018年7月,工業信息化部根據《工業和信息化部辦公廳關於開展2018年智能製造試點示範項目推薦的通知》,公布2018年智能製造試點示範項目名單,共有99個項目入圍。從項目數量來看,2015-2018年智能製造試點示範項目數量為46個、63個、97個和99個,合計示範項目數量達到305個,涉及企業233個,遠超2015年工信部提出的到2018年培育100個智能製造試點示範企業的規劃。
從地區分布來看,截至2018年智能製造試點示範項目分布已經逐步拓展到全國31個省市。其中,山東、浙江、廣東、江蘇、安徽5省試點示範項目建設成績閃亮,項目數量在18個及以上;海南、吉林、青海、西藏4省實現了項目數量零的突破;同時,項目分布主要集中在長三角和珠三角;除山東外的環渤海灣地區,試點示範項目數量增長速度不及長三角及珠三角。

智能製造是中國中長期全麵提升製造業競爭實力的核心引擎,發改委等部門自2015年起啟動智能製造試點示範項目,旨在鼓勵智能製造單元、智能產線及智能工廠建設。

相關文檔
版權說明
【2】 凡本網注明"來源:XXX(非中國鋼鐵新聞網)"的作品,均轉載自其它媒體,轉載目的在於傳遞更多信息,並不代表本網 讚同其觀點,不構成投資建議。
【3】 如果您對新聞發表評論,請遵守國家相關法律、法規,尊重網上道德,並承擔一切因您的行為而直接或間接引起的法律 責任。
【4】 如因作品內容、版權和其它問題需要同本網聯係的。電話:010—010-64411649
地址:北京市朝陽區安貞裏三區26樓 郵編:100029 電話:(010)64442120/(010)64442123 傳真:(010)64411645 電子郵箱:
中國冶金報/中國鋼鐵新聞網法律顧問:大成律師事務所 楊貴生律師 電話: Email:
中國鋼鐵新聞網版權所有,未經書麵授權禁止使用 京ICP備07016269 京公網安備11010502033228




























