石橫特鋼擬收購泰山鋼鐵集團
2026-03-30 06:28:44
2月26日,上海市市場監督管理局對《石橫特鋼集團有限公司收購山東泰山鋼鐵集團有限公司等二十二家公司股權案》進行了公示。

具體情況如下:
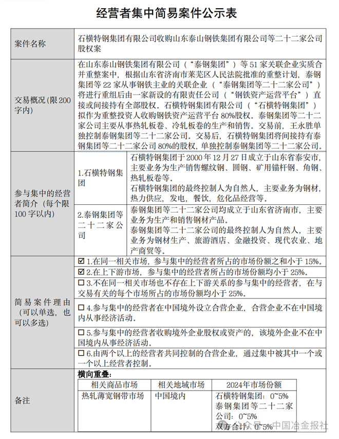
案件名稱
石橫特鋼集團有限公司收購山東泰山鋼鐵集團有限公司等二十二家公司股權案
交易概況
在山東泰山鋼鐵集團有限公司(“泰鋼集團”)等51家關聯企業實質合並重整案中,根據山東省濟南市萊蕪區人民法院批準的重整計劃,泰鋼集團等22家從事鋼鐵主業的關聯企業(“泰鋼集團等二十二家公司”)將進行重組後由一家新設的有限責任公司(“鋼鐵資產運營平台”)直接或間接持有全部股權。石橫特鋼集團有限公司(“石橫特鋼集團”)擬作為重整投資人收購鋼鐵資產運營平台80%股權。泰鋼集團等二十二家公司主要從事熱軋板卷、lengzhabanjuandeshengchanhexiaoshou。jiaoyiqian,wangyongshengdandukongzhitaigangjituandengershierjiagongsi。jiaoyihou,shihengtegangjituanjiangjianjiechiyoutaigangjituandengershierjiagongsi 80%的股權,單獨控製泰鋼集團等二十二家公司。
參與集中的經營者簡介
1.石橫特鋼集團
石橫特鋼集團於2000 年12 月27日成立於山東省泰安市,主要業務為生產銷售螺紋鋼、圓鋼、礦用錨杆鋼、角鋼、熱軋板卷等。
石橫特鋼集團的最終控製人為自然人,主要業務為鋼材,熱力供應,發電,餐飲,危化品經營等。
2.泰鋼集團等二十二家公司
泰(tai)鋼(gang)集(ji)團(tuan)等(deng)二(er)十(shi)二(er)家(jia)公(gong)司(si)均(jun)成(cheng)立(li)於(yu)山(shan)東(dong)省(sheng)濟(ji)南(nan)市(shi),主(zhu)要(yao)業(ye)務(wu)為(wei)生(sheng)產(chan)和(he)銷(xiao)售(shou)鋼(gang)材(cai)產(chan)品(pin)。泰(tai)鋼(gang)集(ji)團(tuan)等(deng)二(er)十(shi)二(er)家(jia)公(gong)司(si)的(de)最(zui)終(zhong)控(kong)製(zhi)人(ren)為(wei)自(zi)然(ran)人(ren),主(zhu)要(yao)業(ye)務(wu)為(wei)鋼(gang)材(cai)生(sheng)產(chan)、旅遊酒店、金融投資、現代農業、地產商貿等。


相關鏈接
2025年7月4日,山東省濟南市萊蕪區人民法院分別裁定受理山東泰山鋼鐵集團有限公司等8家企業重整,並於同日指定山東泰山鋼鐵集團有限公司及其關聯企業清算組擔任管理人,具體負責組織開展各項重整工作。

2025年8月16日,山東省濟南市萊蕪區人民法院根據山東泰山鋼鐵集團有限公司管理人的申請,裁定對山東泰山鋼鐵集團有限公司等51家關聯企業進行實質合並重整。
2025年9月10日,全國企業破產重整案件信息網發布《山東泰山鋼鐵集團有限公司等51家關聯企業實質合並重整案重整投資人招募公告》。

2026年2月11日,山東省濟南市萊蕪區人民法院發布公告稱,根據山東泰山鋼鐵集團有限公司等51家關聯企業管理人的申請,依據國家有關法律規定,裁定批準《山東泰山鋼鐵集團有限公司等51家關聯企業實質合並重整案重整計劃》並終止山東泰山鋼鐵集團有限公司等51家關聯企業實質合並重整程序。

來源:上海市市場監督管理局 全國企業破產重整案件信息網
編輯:張雨恬
相關文檔
版權說明
【1】 凡本網注明"來源:中國冶金報—中國鋼鐵新聞網"的所有作品,版權均屬於中國鋼鐵新聞網。媒體轉載、摘編本網所刊 作品時,需經書麵授權。轉載時需注明來源於《中國冶金報—中國鋼鐵新聞網》及作者姓名。違反上述聲明者,本網將追究其相關法律責任。
【2】 凡本網注明"來源:XXX(非中國鋼鐵新聞網)"的作品,均轉載自其它媒體,轉載目的在於傳遞更多信息,並不代表本網 讚同其觀點,不構成投資建議。
【3】 如果您對新聞發表評論,請遵守國家相關法律、法規,尊重網上道德,並承擔一切因您的行為而直接或間接引起的法律 責任。
【4】 如因作品內容、版權和其它問題需要同本網聯係的。電話:010—010-64411649
【2】 凡本網注明"來源:XXX(非中國鋼鐵新聞網)"的作品,均轉載自其它媒體,轉載目的在於傳遞更多信息,並不代表本網 讚同其觀點,不構成投資建議。
【3】 如果您對新聞發表評論,請遵守國家相關法律、法規,尊重網上道德,並承擔一切因您的行為而直接或間接引起的法律 責任。
【4】 如因作品內容、版權和其它問題需要同本網聯係的。電話:010—010-64411649
地址:北京市朝陽區安貞裏三區26樓 郵編:100029 電話:(010)64442120/(010)64442123 傳真:(010)64411645 電子郵箱:
中國冶金報/中國鋼鐵新聞網法律顧問:大成律師事務所 楊貴生律師 電話: Email:
中國鋼鐵新聞網版權所有,未經書麵授權禁止使用 京ICP備07016269號 京公網安備11010502033228




























