太原重工、北港新材料、敬業鋼鐵人事變動
2026-04-16 04:21:28
太原重工
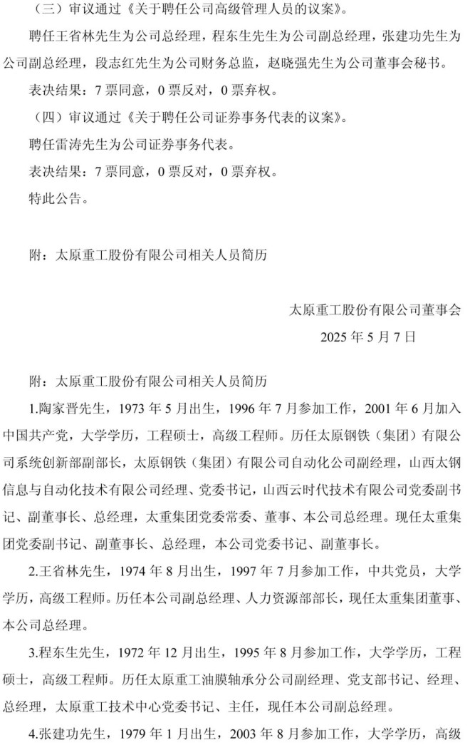
5月7日,太原重工發布公告稱,2025年5月6日,第十屆董事會第一次會議審議通過《關於選舉第十屆董事會董事長的議案》,選舉陶家晉先生為公司第十屆董事會董事長。
公告原文如下:



5月7日,太原重工發布公告,經公司職工代表大會選舉,由馬領兵先生擔任公司第十屆董事會職工董事。馬領兵先生將與公司 2025 年第二次臨時股東大會選舉產生的六名董事共同組成公司第十屆董事會,自換屆之日起任期三年。
公告原文如下

北港新材料
據北港新材料5月6日消息,5月5日上午,北部灣港集團副總經理潘曉斌率隊到北港新材料就安全環保、迎接中央環保督察組檢查等方麵工作開展調研,並組織召開座談會。北港新材料公司黨委書記、董事長周卓莉陪同調研。

報道顯示,周卓莉已任北港新材料公司黨委書記、董事長。
周卓莉:女,1982年11月出生,畢業於中央民族大學,法律與文學雙學士;外交學院國際法專業,法學碩士研究生。2008年7月至2010年9月任北京市君澤君律師事務所律師助理,2010年9月至2015年2月任廣西北部灣國際港務集團有限公司發展部主管,2015年2月至2018年12月任廣西北部灣國際港務集團有限公司發展部副部長,2018年12月任廣西西江開發投資集團有限公司董事、副總經理,2019年3月任廣西西江現代國際物流集團有限公司黨委書記、董事長,2016年12月任北部灣港股份有限公司監事。曾任西江集團副總經理、西江物流集團黨委書記、董事長,北部灣港集團戰略發展部總經理、發展研究中心主任等職。
廣西北港新材料有限公司,成立於2009年5月,是廣西北部灣國際港務集團有限公司旗下全資子公司,位於廣西北海市鐵山港(臨海)工業園區,占地4000多畝,員工4100餘人,是一家從紅土鎳礦冶煉到不鏽鋼寬板冷軋成品全流程生產的大型國有企業,是廣西工業龍頭企業、自治區第一批鏈主型龍頭企業和廣西“一企一策一鏈條”重點扶持企業。北港新材料具備年產不鏽鋼340萬噸能力,生產規模居行業前列。可生產200係、300係、400係等不鏽鋼品種,是華南地區首家可生產四尺高端精密不鏽鋼帶冷軋光亮板的企業,產品廣泛應用於建築、化工、食品等多領域,已形成流程複合、產品多元、成本集約、附加值高的不鏽鋼產業鏈。連續多年位居廣西製造業企業100強前十。
敬業鋼鐵
2025年4月30日,敬業鋼鐵有限公司發生多項變更。

法定代表人變更:從餘慧變更為劉虎德。
高級管理人員備案(董事、監事、經理等):劉金文退出,財務負責人、經理餘慧退出,新進李慧明、餘玉芳、劉虎德,劉虎德擔任經理。
來源:太原重工公告 北港新材料 企查查
編輯:張雨恬
相關文檔
版權說明
【1】 凡本網注明"來源:中國冶金報—中國鋼鐵新聞網"的所有作品,版權均屬於中國鋼鐵新聞網。媒體轉載、摘編本網所刊 作品時,需經書麵授權。轉載時需注明來源於《中國冶金報—中國鋼鐵新聞網》及作者姓名。違反上述聲明者,本網將追究其相關法律責任。
【2】 凡本網注明"來源:XXX(非中國鋼鐵新聞網)"的作品,均轉載自其它媒體,轉載目的在於傳遞更多信息,並不代表本網 讚同其觀點,不構成投資建議。
【3】 如果您對新聞發表評論,請遵守國家相關法律、法規,尊重網上道德,並承擔一切因您的行為而直接或間接引起的法律 責任。
【4】 如因作品內容、版權和其它問題需要同本網聯係的。電話:010—010-64411649
【2】 凡本網注明"來源:XXX(非中國鋼鐵新聞網)"的作品,均轉載自其它媒體,轉載目的在於傳遞更多信息,並不代表本網 讚同其觀點,不構成投資建議。
【3】 如果您對新聞發表評論,請遵守國家相關法律、法規,尊重網上道德,並承擔一切因您的行為而直接或間接引起的法律 責任。
【4】 如因作品內容、版權和其它問題需要同本網聯係的。電話:010—010-64411649
地址:北京市朝陽區安貞裏三區26樓 郵編:100029 電話:(010)64442120/(010)64442123 傳真:(010)64411645 電子郵箱:
中國冶金報/中國鋼鐵新聞網法律顧問:大成律師事務所 楊貴生律師 電話: Email:
中國鋼鐵新聞網版權所有,未經書麵授權禁止使用 京ICP備07016269號 京公網安備11010502033228




























