唐山16個鋼鐵技改項目獲獎補資金支持
2026-03-28 11:27:09
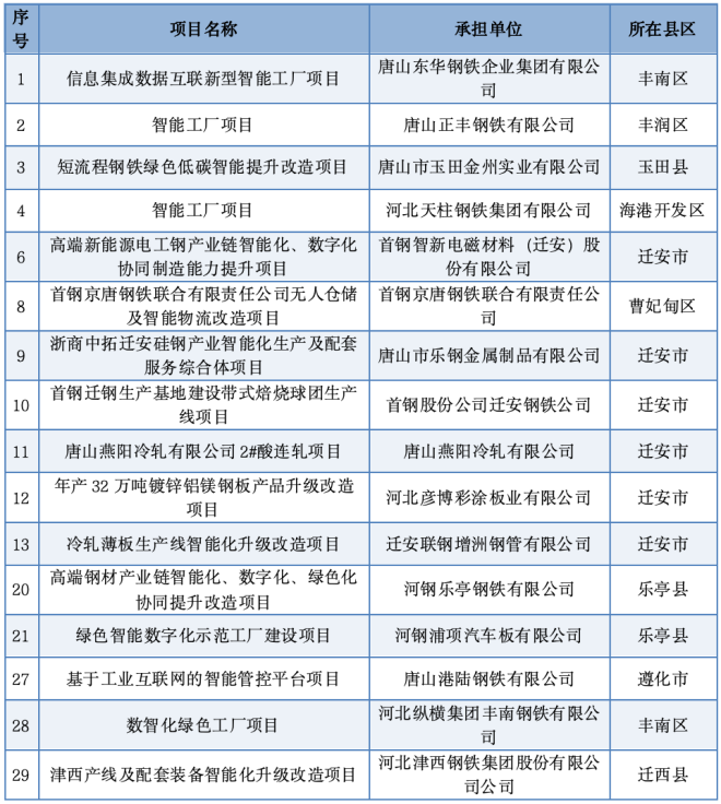
近日,唐山市工業和信息化局發布《關於唐山市製造業新型技術改造城市試點首批中央獎補資金擬支持項目的公示》。

其中,涉及鋼鐵共16個項目:

全文如下
關於唐山市製造業新型技術改造城市試點首批中央獎補資金擬支持項目的公示
為加快建設新型技術改造城市試點,發揮中央獎補資金支持作用,依據《唐山市製造業新型技術改造城市試點實施方案》和《唐山市製造業新型技術改造城市試點獎補資金使用管理辦法》,我局聯合市財政局組織開展了製造業新型技術改造城市試點示範項目首批中央獎補資金的申報和評審工作。經企業自願申報、各縣(市、區)工信、財政主管部門審核推薦、專家形式審查、技術評審、財務和現場評審、局黨組會研究等程序後,共有29個項目擬獲首批中央獎補資金支持。現將項目進行公示,請社會各界對項目及承擔單位相關情況進行監督,可於2025年3月20日前實名將書麵意見、身份證號、聯係方式告知我局。
聯係電話:
唐山市工業和信息化局
2025年3月14日
來源:唐山市工業和信息化局
編輯:張雨恬
相關文檔
版權說明
【1】 凡本網注明"來源:中國冶金報—中國鋼鐵新聞網"的所有作品,版權均屬於中國鋼鐵新聞網。媒體轉載、摘編本網所刊 作品時,需經書麵授權。轉載時需注明來源於《中國冶金報—中國鋼鐵新聞網》及作者姓名。違反上述聲明者,本網將追究其相關法律責任。
【2】 凡本網注明"來源:XXX(非中國鋼鐵新聞網)"的作品,均轉載自其它媒體,轉載目的在於傳遞更多信息,並不代表本網 讚同其觀點,不構成投資建議。
【3】 如果您對新聞發表評論,請遵守國家相關法律、法規,尊重網上道德,並承擔一切因您的行為而直接或間接引起的法律 責任。
【4】 如因作品內容、版權和其它問題需要同本網聯係的。電話:010—010-64411649
【2】 凡本網注明"來源:XXX(非中國鋼鐵新聞網)"的作品,均轉載自其它媒體,轉載目的在於傳遞更多信息,並不代表本網 讚同其觀點,不構成投資建議。
【3】 如果您對新聞發表評論,請遵守國家相關法律、法規,尊重網上道德,並承擔一切因您的行為而直接或間接引起的法律 責任。
【4】 如因作品內容、版權和其它問題需要同本網聯係的。電話:010—010-64411649
地址:北京市朝陽區安貞裏三區26樓 郵編:100029 電話:(010)64442120/(010)64442123 傳真:(010)64411645 電子郵箱:
中國冶金報/中國鋼鐵新聞網法律顧問:大成律師事務所 楊貴生律師 電話: Email:
中國鋼鐵新聞網版權所有,未經書麵授權禁止使用 京ICP備07016269號 京公網安備11010502033228




























