46.11億元!攀鋼釩鈦收購西昌鋼釩100%股權
2026-04-16 08:24:34
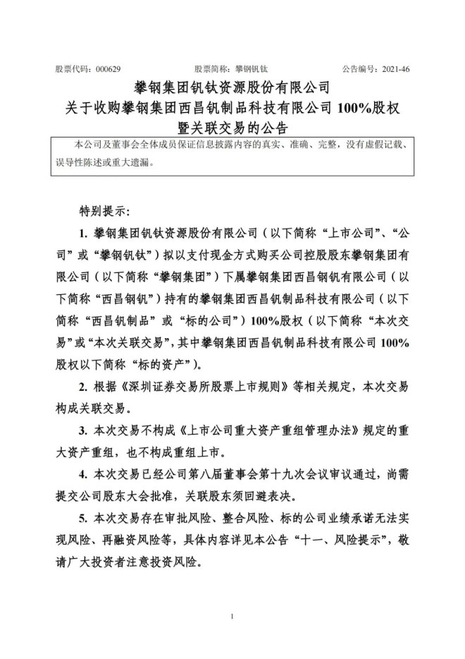
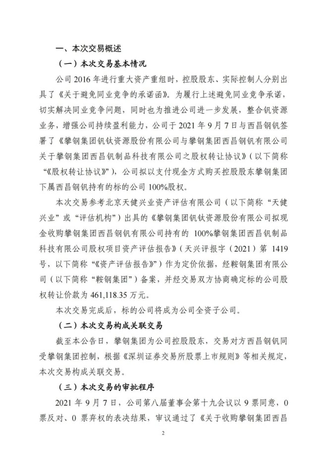
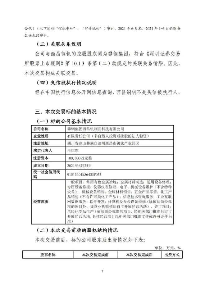
9月8日,攀鋼釩鈦發布了《關於收購攀鋼集團西昌釩製品科技有限公司100%股權暨關聯交易的公告》,該公司擬以支付現金方式,購買公司控股股東攀鋼集團有限公司下屬攀鋼集團西昌鋼釩有限公司持有的攀鋼集團西昌釩製品科技有限公司100%股權。
本次交易參考北京天健興業資產評估有限公司出具的《攀鋼集團釩鈦資源股份有限公司擬現金收購攀鋼集團西昌鋼釩有限公司持有的 100%攀鋼集團西昌釩製品科技有限公司股權項目資產評估報告》作為定價依據,經鞍鋼集團有限公司備案,並經交易雙方協商確定標的公司股權轉讓價款為 461118.35 萬元。
公告全文如下:






























來源:東方財富網
編輯:張雨恬
相關文檔
版權說明
【1】 凡本網注明"來源:中國冶金報—中國鋼鐵新聞網"的所有作品,版權均屬於中國鋼鐵新聞網。媒體轉載、摘編本網所刊 作品時,需經書麵授權。轉載時需注明來源於《中國冶金報—中國鋼鐵新聞網》及作者姓名。違反上述聲明者,本網將追究其相關法律責任。
【2】 凡本網注明"來源:XXX(非中國鋼鐵新聞網)"的作品,均轉載自其它媒體,轉載目的在於傳遞更多信息,並不代表本網 讚同其觀點,不構成投資建議。
【3】 如果您對新聞發表評論,請遵守國家相關法律、法規,尊重網上道德,並承擔一切因您的行為而直接或間接引起的法律 責任。
【4】 如因作品內容、版權和其它問題需要同本網聯係的。電話:010—010-64411649
【2】 凡本網注明"來源:XXX(非中國鋼鐵新聞網)"的作品,均轉載自其它媒體,轉載目的在於傳遞更多信息,並不代表本網 讚同其觀點,不構成投資建議。
【3】 如果您對新聞發表評論,請遵守國家相關法律、法規,尊重網上道德,並承擔一切因您的行為而直接或間接引起的法律 責任。
【4】 如因作品內容、版權和其它問題需要同本網聯係的。電話:010—010-64411649
地址:北京市朝陽區安貞裏三區26樓 郵編:100029 電話:(010)64442120/(010)64442123 傳真:(010)64411645 電子郵箱:
中國冶金報/中國鋼鐵新聞網法律顧問:大成律師事務所 楊貴生律師 電話: Email:
中國鋼鐵新聞網版權所有,未經書麵授權禁止使用 京ICP備07016269號 京公網安備11010502033228




























