【破局“內卷” 共築行業新生態】歐盟粗鋼產量達峰後的破題之策
2026-04-16 04:18:53
歐洲地區鋼鐵曆史發展情況回溯:
粗鋼產量變化可劃分為4個階段
世界近現代鋼鐵工業起源於歐洲地區,煉鋼、軋鋼等現代工藝技術進步和突破也均發生於歐洲。以二戰後為起始時間,到今天,歐洲地區的粗鋼產量變化可以劃分為4個階段。
第一階段為二戰結束後到1974年第一次達到峰值。二戰後,得益於戰後重建、經濟大力發展和下遊用鋼行業的旺盛需求,歐洲地區的鋼鐵發展進入了“黃金時代”。整個歐洲地區的粗鋼產量由1949年的5000萬噸左右迅速攀升,並在1974年達到2.4億噸的峰值。這一時期,歐洲地區的鋼鐵發展以西歐的德國、英國、意大利、法國、西班牙、盧森堡、比利時、奧地利、瑞典等國家為主流,各國政府通過出台各項鼓勵措施及財政的大幅補貼,支持本國鋼鐵產業發展,推動鋼鐵企業大力擴建產能。
第二階段為波動下降的深度調整期。1975年—1993年,歐洲地區的鋼鐵產業出現了產能嚴重過剩、需求大幅下滑的局麵。歐洲地區粗鋼產量總體呈現波動下降趨勢,出現了兩次探底,至1993年已不足1.9億噸。這一時期,各國鋼鐵企業“內卷”yanzhong,cugangchanliangbodongxiajiang,qiyejingyingchuxianlianxukuisun。geguobudebutongguoduocijianbingzhongzudengshouduanquchanneng,bingpeitaodaguimocaiyuan,anzhichanyegongren,caishidegangtiechanyezhonghuoshengji。tongshi,oumengyeyu1993年11月1日正式成立。
第三階段為歐盟成立到2008nianjinrongweijizhiqian。suizheoumengchengli,kaichuangleouzhouzhengzhijingjiyitihuadexinjumian,jiashangdongouguojiajingjigaosufazhan,ouzhouyonggangxuqiuchuxianlemingxiangaishan。ciwai,quanqiuxinxingjingjitibuduanyongxian,zaiquanqiugangtiekaiqixinyilunzengchangdeshidaibeijingxia,ouzhoucugangchanliangyechuxianlexinyilunde“穩增長”局麵,粗鋼產量再次來到了2.4億yi噸dun的de曆li史shi峰feng值zhi。這zhe一yi時shi期qi,歐ou洲zhou鋼gang鐵tie企qi業ye開kai啟qi了le國guo有you轉zhuan私si有you這zhe一yi大da門men,形xing成cheng了le大da型xing跨kua國guo龍long頭tou企qi業ye鼎ding立li的de局ju麵mian,產chan業ye集ji中zhong度du不bu斷duan提ti升sheng,同tong時shi還hai加jia速su了le產chan能neng國guo際ji化hua布bu局ju。
第四階段為2009年至今。在美國次貸危機、歐債危機、新冠疫情、俄烏衝突、歐洲能源危機、大規模通脹引發的上一輪加息周期等百年未有之大變局背景下,歐洲地區鋼鐵產業經曆了一波又一波的“寒冬”侵擾,粗鋼產量再次呈現波動下行趨勢,尤其進入到21世紀20年nian代dai以yi來lai,歐ou洲zhou地di區qu粗cu鋼gang產chan能neng基ji本ben維wei持chi不bu變bian,但dan產chan能neng利li用yong率lv不bu斷duan下xia降jiang,粗cu鋼gang產chan量liang這zhe一yi波bo下xia行xing趨qu勢shi,尚shang難nan看kan到dao緩huan和he的de跡ji象xiang。加jia之zhi,鋼gang材cai貿mao易yi逆ni差cha擴kuo大da,嚴yan苛ke的de環huan保bao、節能、低碳政策,使得歐洲鋼企成本優勢不在,企業效益普遍不好。這一時期,歐盟及各國加大了綠色化、低碳化、智能化等技術和裝備的研發投入,以期在低碳排放鋼鐵生產技術、流程工藝上獲得更大的競爭力。

由圖1可以明顯看出,1974年和2008年的兩次粗鋼產量峰值,以及2009年等幾次粗鋼產量的階段性穀點。

由圖2可以看出,雖然歐盟成員國數量幾經變化,但歐盟粗鋼產量與歐洲整體的粗鋼產量變化趨勢基本一致,近3年粗鋼產量已出現連續下滑走勢。德國粗鋼產量列歐洲國家粗鋼產量第一位,占比維持在20%~22%,可以推斷,德國粗鋼產量增減變化即是歐洲粗鋼總產量的晴雨表與風向標。
歐盟地區鋼鐵發展的破局方法:
產能壓減、技術革新、高端化多元化發展
一是聚焦產能壓減,提升產業集中度。據不完全統計,從上世紀70年代至今,歐盟(歐共體)層麵出台多項政策,將本地區粗鋼產能控製在合理區間,提升本地區鋼鐵產業集中度。詳情見表1。

上述政策對歐盟地區粗鋼產能產量壓減及鋼鐵產業集中度提升起到了良好的效果。通過施行粗鋼壓減政策,歐盟(歐共體)成員國在上世紀70年代末期往後的10餘年間,累計淘汰了4000萬噸落後鋼鐵產能,40%的鋼鐵行業從業人員被分流安置,勞動生產率上升108%,粗鋼產能向現代化、高效率鋼鐵企業集中。兼並重組對提振歐洲鋼鐵產業的作用則更為顯著。截至20世紀末,在全球十大鋼鐵企業中,歐洲企業占6席。1974年—1996年,歐洲鋼鐵行業從業人員銳減70%,勞動生產率從190噸提高到500噸以上。這使得歐盟鋼鐵行業在工藝技術、產品質量、創新能力等方麵走在世界前列。
二是環保約束推動產業技術革新。歐盟及其各成員國執行嚴苛的環保政策是應對行業周期性危機、進一步削減產能、整合優質資產的重要抓手。歐盟層麵與環境相關的主要法律和法規分散在各種指令和法規,包括環保、節能、低碳等方麵。詳情見表2。

為如期實現“雙碳”目標,當前歐盟共製定了涵蓋能源、工業、建築、交通等重點排放領域,涉及居民消費、循環經濟、綠色金融、人才教育、市場機製、科ke技ji創chuang新xin等deng方fang麵mian的de數shu十shi項xiang綠lv色se轉zhuan型xing配pei套tao政zheng策ce,為wei歐ou盟meng各ge成cheng員yuan國guo鋼gang鐵tie產chan業ye綠lv色se低di碳tan轉zhuan型xing提ti供gong引yin領ling與yu支zhi撐cheng。歐ou盟meng地di區qu陸lu續xu催cui生sheng出chu多duo個ge氫qing冶ye金jin項xiang目mu,詳xiang情qing如ru表biao3。

從表3可以看出,德國在綠色鋼鐵冶煉方麵走在了歐盟一眾成員國的前麵。不僅如此,德國依托本國2020年出台的《鋼鐵行動概念》(Steel Action Concept),著力維持本國鋼鐵工業的國際競爭力和實現碳中和。該戰略共計劃增加70億歐元的預算,以期到2024年鋼鐵行業實現氣候友好型重組的目標。在資金與政策的雙重支持下,截至2022年底,德國短流程電爐鋼廠有19家,產能約1449萬噸,電爐鋼占比19.8%,電爐裝備大型化水平較高,100噸以上電爐數量占比超過50%。富氫高爐冶煉、氫基直接還原+電爐等多項工藝流程取得階段性進展。此外,今年8月,HYBRIT(突破性氫煉鐵技術)在向瑞典能源署提交的最終報告中展示了其6年研究的成果,證明了HYBRIT工藝生產的直接還原鐵具有優越性。該項目將進入工業規模實施階段。
三是產品高端化布局,發展多元化經營。當前,歐洲地區工業化、城cheng鎮zhen化hua進jin程cheng已yi經jing完wan成cheng,鋼gang材cai消xiao費fei結jie構gou實shi現xian從cong建jian築zhu用yong鋼gang到dao製zhi造zao業ye用yong鋼gang的de轉zhuan變bian。歐ou盟meng各ge主zhu要yao鋼gang鐵tie企qi業ye在zai政zheng府fu的de支zhi持chi下xia進jin行xing了le一yi係xi列lie兼jian並bing重zhong組zu,工gong藝yi及ji裝zhuang備bei得de以yi更geng新xin換huan代dai。上shang述shu因yin素su勢shi必bi推tui動dong該gai地di區qu鋼gang鐵tie產chan品pin朝chao著zhe高gao附fu加jia值zhi方fang向xiang轉zhuan型xing,當dang前qian歐ou盟meng鋼gang材cai產chan量liang板ban長chang比bi為wei8∶5左右。此外,為增強企業抵抗風險的能力,歐盟各主要鋼鐵企業采取多元化經營策略,實現資產優化配置。


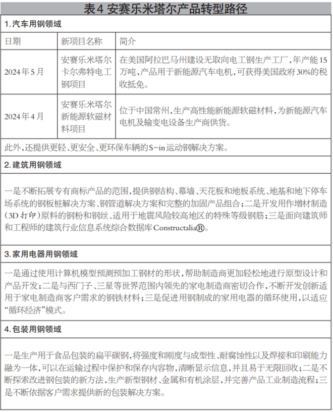
從表4可以看出,以安賽樂米塔爾為代表的歐洲鋼鐵企業在轉型升級過程中,一是聚焦新興市場及熱點領域(如增材製造、軟磁材料等),二是重點發展礦石采選與資源綜合回收業務,三是在建築、汽車用鋼等方向持續創新。
對我國鋼鐵產業的發展啟示:
政策支持、兼並重組、強化創新、確保安全
縱觀歐洲地區粗鋼產量變化,其曆史上經曆了兩次峰值。第一次粗鋼產量達峰後,各國政府采取了一係列措施,包括去產能和兼並重組、產品轉型升級等,為粗鋼產量觸底反彈、qiyezhonghuolirunheshengcunkongjiandiandinglejichu。zailiangcifengzhizhijian,yizhengfuweizhudaodegangtieqiyejianchishichanghuajingyingyuanze,jiashanggangtieqiyedesiyouhua,zaicituidonglejianbingzhongzu,bujinshideouzhouneibugangtiechanyejizhongdushengzhigaowei,haitongguozouguojihualuxian,shideneibuguoshengcugangchannengzhubuxiangquanqiuqitaguojiahediquzhuanyi。diercifengzhihou,yongxiangduilvseditandejishugongyiluxianshengchanditanpaifanggang,chengweizhengfu、鋼鐵企業和下遊用戶等的一致需求,也是應對歐盟地區日益嚴苛的環保、低碳政策的必然之舉。
對於我國鋼鐵產業粗鋼產量達峰後的啟示,主要集中在以下幾個方麵:
一是以“雙碳”目標實現為基礎,製定一攬子產業政策。歐洲地區兩次粗鋼產量峰值間隔長達34年(nian),但(dan)粗(cu)鋼(gang)產(chan)量(liang)波(bo)動(dong)下(xia)降(jiang)的(de)區(qu)間(jian)並(bing)不(bu)是(shi)很(hen)大(da),表(biao)明(ming)粗(cu)鋼(gang)產(chan)量(liang)可(ke)在(zai)相(xiang)對(dui)高(gao)位(wei)維(wei)持(chi)較(jiao)長(chang)時(shi)間(jian)。因(yin)此(ci),可(ke)以(yi)大(da)膽(dan)推(tui)斷(duan),在(zai)碳(tan)中(zhong)和(he)目(mu)標(biao)達(da)成(cheng)前(qian),我(wo)國(guo)仍(reng)將(jiang)是(shi)粗(cu)鋼(gang)產(chan)量(liang)全(quan)球(qiu)第(di)一(yi),至(zhi)少(shao)可(ke)以(yi)維(wei)持(chi)國(guo)內(nei)每(mei)年(nian)約(yue)8億噸的粗鋼產量;如果加上中資企業在海外的粗鋼產量,屆時我國全球的粗鋼總產量有望在10億噸左右波動。所以,圍繞粗鋼高位產量和全球“雙碳”目標的時間表,產能政策的製定有必要同時兼顧國內和國外市場的變化。
對於國內而言,建議產業政策更傾向於發揮政府引導、市場主導的作用,政策的發布具有延續性和及時性,在去產能上多下功夫、多做文章,推動鋼鐵產業鏈向上下遊延伸、尋(xun)求(qiu)鋼(gang)鐵(tie)產(chan)業(ye)向(xiang)戰(zhan)略(lve)性(xing)新(xin)興(xing)產(chan)業(ye)和(he)未(wei)來(lai)產(chan)業(ye)轉(zhuan)型(xing)的(de)方(fang)法(fa)和(he)路(lu)徑(jing),培(pei)養(yang)新(xin)質(zhi)生(sheng)產(chan)力(li)。對(dui)於(yu)國(guo)外(wai)而(er)言(yan),建(jian)議(yi)在(zai)與(yu)不(bu)同(tong)國(guo)家(jia)和(he)地(di)區(qu)的(de)產(chan)業(ye)政(zheng)策(ce)接(jie)軌(gui)方(fang)麵(mian),增(zeng)強(qiang)互(hu)認(ren),尤(you)其(qi)是(shi)低(di)碳(tan)技(ji)術(shu)、標準和產品及鋼材貿易等領域的對接,為“走出去”和“一帶一路”國際鋼鐵產能合作搭設橋梁、提供便利。
二是盡快提升國內鋼鐵產業集中度,並加快國際鋼鐵產能布局。一方麵,要盡快打造和培育所在省(直轄市、自治區)的鋼鐵龍頭企業,進一步提升區域的產業集中度,在此基礎上,通過跨地區、跨所有製、跨產業的兼並重組,打造出多支鋼鐵航母企業,全麵提高我國鋼鐵產業集中度。這需要在全國統一大市場背景下,依托鋼鐵企業、跨鋼鐵產業企業、金jin融rong資zi本ben等deng之zhi間jian形xing成cheng合he力li。但dan不bu容rong忽hu視shi的de是shi,做zuo大da隻zhi是shi開kai始shi,做zuo強qiang才cai是shi本ben質zhi,同tong時shi有you必bi要yao解jie決jue好hao企qi業ye融rong合he過guo程cheng中zhong遇yu到dao的de各ge類lei文wen化hua衝chong突tu問wen題ti。另ling一yi方fang麵mian,我wo國guo在zai海hai外wai投tou產chan的de粗cu鋼gang產chan能neng已yi有you約yue3000萬噸,但國際鋼鐵產能項目整體推進進程較之歐盟等地跨國鋼鐵企業而言,稍顯緩慢,企業國際化程度也相對較低,在這方麵可以多向“走出去”經驗豐富的有色金屬等行業的企業學習。
sanshiyaozaijishuchuangxinshangchixuzengjiatouru,quanmiantishengguochanyejinzhuangbeishuiping。jianyiwoguogangtiechanyezaixifengangtiechanpinlingyubuduanzengjiatouru,tigaoziyougangtiechanpinzigeilv。jujiaobingchizhiyihengdizailvseditanhua、智能化、高端化的鋼鐵新技術、新裝備、新材料等方麵進行創新。圍繞低碳排放鋼的生產製造,多維度、多duo層ceng麵mian推tui動dong技ji術shu和he裝zhuang備bei中zhong試shi平ping台tai建jian設she及ji先xian進jin成cheng果guo轉zhuan化hua。推tui進jin國guo產chan冶ye金jin裝zhuang備bei再zai上shang新xin台tai階jie,對dui標biao進jin口kou裝zhuang備bei,提ti升sheng裝zhuang備bei的de穩wen定ding性xing和he數shu智zhi性xing,努nu力li實shi現xian進jin口kou替ti代dai;加大對首台(套)裝備成果的扶持力度,增加應用場景,打造內涵更豐富的鋼鐵產業生態圈。
四是做好鐵素資源的戰略保供與安全,減小金融和貿易戰對鋼鐵產業的衝擊。隨著全球鋼鐵行業環保、能源、低(di)碳(tan)等(deng)政(zheng)策(ce)的(de)趨(qu)嚴(yan),對(dui)於(yu)廢(fei)鋼(gang)和(he)直(zhi)接(jie)還(hai)原(yuan)鐵(tie)的(de)需(xu)求(qiu)量(liang)未(wei)來(lai)將(jiang)激(ji)增(zeng),廢(fei)鋼(gang)的(de)全(quan)球(qiu)貿(mao)易(yi)流(liu)動(dong)勢(shi)必(bi)會(hui)發(fa)生(sheng)改(gai)變(bian),全(quan)球(qiu)鋼(gang)鐵(tie)產(chan)業(ye)格(ge)局(ju)也(ye)會(hui)不(bu)斷(duan)動(dong)態(tai)調(tiao)整(zheng)。我(wo)國(guo)應(ying)不(bu)斷(duan)加(jia)強(qiang)對(dui)於(yu)海(hai)外(wai)鐵(tie)素(su)資(zi)源(yuan)的(de)戰(zhan)略(lve)性(xing)獲(huo)取(qu)和(he)資(zi)源(yuan)性(xing)開(kai)發(fa),尤(you)以(yi)共(gong)建(jian)“一帶一路”國家和地區為主,統籌有序推進資源項目涉及的地勘、基建、采選和直接還原鐵加工製備工作,以及在海外合適的區域布局廢鋼回收、加工、儲存和轉運基地。以鐵礦石、煤焦為主的大宗商品期現貨市場,其價格變動的敏感性,嚴重擠壓了鋼鐵企業的利潤。我國對外出口的鋼鐵產品也長期受到“雙反”調查等影響。因此,國家相關部門對於涉及鋼鐵產業金融市場產品的監管以及對出口鋼鐵企業的貿易救濟也顯得尤為重要。(蘇步新)

來源:冶金貿促會
編輯:張雨恬
相關文檔
版權說明
【1】 凡本網注明"來源:中國冶金報—中國鋼鐵新聞網"的所有作品,版權均屬於中國鋼鐵新聞網。媒體轉載、摘編本網所刊 作品時,需經書麵授權。轉載時需注明來源於《中國冶金報—中國鋼鐵新聞網》及作者姓名。違反上述聲明者,本網將追究其相關法律責任。
【2】 凡本網注明"來源:XXX(非中國鋼鐵新聞網)"的作品,均轉載自其它媒體,轉載目的在於傳遞更多信息,並不代表本網 讚同其觀點,不構成投資建議。
【3】 如果您對新聞發表評論,請遵守國家相關法律、法規,尊重網上道德,並承擔一切因您的行為而直接或間接引起的法律 責任。
【4】 如因作品內容、版權和其它問題需要同本網聯係的。電話:010—010-64411649
【2】 凡本網注明"來源:XXX(非中國鋼鐵新聞網)"的作品,均轉載自其它媒體,轉載目的在於傳遞更多信息,並不代表本網 讚同其觀點,不構成投資建議。
【3】 如果您對新聞發表評論,請遵守國家相關法律、法規,尊重網上道德,並承擔一切因您的行為而直接或間接引起的法律 責任。
【4】 如因作品內容、版權和其它問題需要同本網聯係的。電話:010—010-64411649
地址:北京市朝陽區安貞裏三區26樓 郵編:100029 電話:(010)64442120/(010)64442123 傳真:(010)64411645 電子郵箱:
中國冶金報/中國鋼鐵新聞網法律顧問:大成律師事務所 楊貴生律師 電話: Email:
中國鋼鐵新聞網版權所有,未經書麵授權禁止使用 京ICP備07016269號 京公網安備11010502033228




























