寶武八鋼、鞍鋼礦業、河鋼、山鋼、包鋼、天津鋼管等6個項目入選!《綠色低碳先進技術示範項目清單(第一批)》公開征求意見
2026-04-16 03:16:12
3月19日,國家發展改革委發布向社會公開征求《綠色低碳先進技術示範項目清單(第一批)》意見的公告。

公告原文如下:
為貫徹落實黨中央、國務院決策部署,加快綠色低碳先進技術示範應用和推廣,按照國家發展改革委等10部門聯合印發的《綠色低碳先進技術示範工程實施方案》(發改環資〔2023〕1093號)有關部署,經過項目單位申報、地方審核推薦、第三方機構評審、部門及地方複核等流程,確定了第一批綠色低碳先進技術示範項目清單,共納入47個項目,現向社會公開征求意見。
此次公開征求意見的時間為2024年3月19日至2024年3月25日。公眾可登錄國家發展改革委門戶網站(www.ndrc.gov.cn)首頁“互動”板塊,進入“征求意見”專zhuan欄lan,提ti出chu意yi見jian建jian議yi。提ti出chu異yi議yi的de單dan位wei或huo個ge人ren應ying對dui相xiang關guan材cai料liao的de真zhen實shi性xing和he可ke靠kao性xing負fu責ze,對dui無wu具ju體ti事shi實shi根gen據ju的de異yi議yi,以yi及ji其qi他ta不bu正zheng當dang要yao求qiu將jiang不bu予yu受shou理li。
感謝您的參與和支持!
國家發展改革委
2024年3月19日
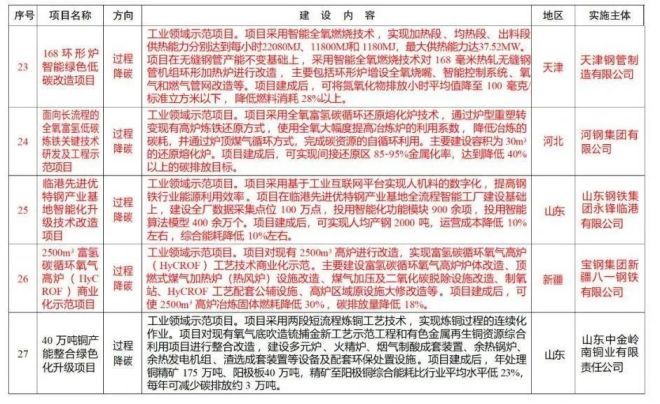
公告顯示,第一批綠色低碳先進技術示範項目清單,共納入47個項目。涉及鋼鐵企業具體情況如下:

全項目清單如下:












來源:國家發展改革委網站
編輯:張雨恬
相關文檔
版權說明
【1】 凡本網注明"來源:中國冶金報—中國鋼鐵新聞網"的所有作品,版權均屬於中國鋼鐵新聞網。媒體轉載、摘編本網所刊 作品時,需經書麵授權。轉載時需注明來源於《中國冶金報—中國鋼鐵新聞網》及作者姓名。違反上述聲明者,本網將追究其相關法律責任。
【2】 凡本網注明"來源:XXX(非中國鋼鐵新聞網)"的作品,均轉載自其它媒體,轉載目的在於傳遞更多信息,並不代表本網 讚同其觀點,不構成投資建議。
【3】 如果您對新聞發表評論,請遵守國家相關法律、法規,尊重網上道德,並承擔一切因您的行為而直接或間接引起的法律 責任。
【4】 如因作品內容、版權和其它問題需要同本網聯係的。電話:010—010-64411649
【2】 凡本網注明"來源:XXX(非中國鋼鐵新聞網)"的作品,均轉載自其它媒體,轉載目的在於傳遞更多信息,並不代表本網 讚同其觀點,不構成投資建議。
【3】 如果您對新聞發表評論,請遵守國家相關法律、法規,尊重網上道德,並承擔一切因您的行為而直接或間接引起的法律 責任。
【4】 如因作品內容、版權和其它問題需要同本網聯係的。電話:010—010-64411649
地址:北京市朝陽區安貞裏三區26樓 郵編:100029 電話:(010)64442120/(010)64442123 傳真:(010)64411645 電子郵箱:
中國冶金報/中國鋼鐵新聞網法律顧問:大成律師事務所 楊貴生律師 電話: Email:
中國鋼鐵新聞網版權所有,未經書麵授權禁止使用 京ICP備07016269號 京公網安備11010502033228




























