涉及多個鋼鐵項目!2023年度智能製造係統解決方案揭榜掛帥項目名單公布
2026-04-16 08:22:28
1月25日,工業與信息化部聯合市場監管總局發布《兩部門關於公布2023年度智能製造係統解決方案揭榜掛帥項目名單的通知》,原文如下:

各省、自治區、直轄市及計劃單列市、新疆生產建設兵團工業和信息化、市場監管主管部門:
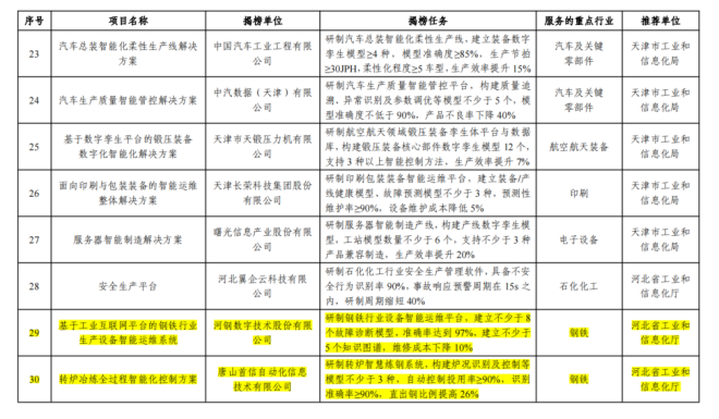
為全麵貫徹黨的二十大精神,按照全國新型工業化推進大會部署要求,落實《“十四五”智能製造發展規劃》,加快提升智能製造供給能力,經地方推薦、專家評審、社會公示等程序,遴選出161個智能製造係統解決方案揭榜掛帥項目(名單見附件),現予以公布。
請各地工業和信息化、市場監管主管部門加強對揭榜單位的指導、監督和服務,在同等情況下,鼓勵給予政策、要素等優先支持,強化優秀成果應用推廣,更好支撐製造業智能化發展。
工業和信息化部辦公廳
市場監管總局辦公廳
2024年1月22日





















來源:工信部、江蘇省鋼鐵行業協會
編輯:張雨恬
相關文檔
版權說明
【1】 凡本網注明"來源:中國冶金報—中國鋼鐵新聞網"的所有作品,版權均屬於中國鋼鐵新聞網。媒體轉載、摘編本網所刊 作品時,需經書麵授權。轉載時需注明來源於《中國冶金報—中國鋼鐵新聞網》及作者姓名。違反上述聲明者,本網將追究其相關法律責任。
【2】 凡本網注明"來源:XXX(非中國鋼鐵新聞網)"的作品,均轉載自其它媒體,轉載目的在於傳遞更多信息,並不代表本網 讚同其觀點,不構成投資建議。
【3】 如果您對新聞發表評論,請遵守國家相關法律、法規,尊重網上道德,並承擔一切因您的行為而直接或間接引起的法律 責任。
【4】 如因作品內容、版權和其它問題需要同本網聯係的。電話:010—010-64411649
【2】 凡本網注明"來源:XXX(非中國鋼鐵新聞網)"的作品,均轉載自其它媒體,轉載目的在於傳遞更多信息,並不代表本網 讚同其觀點,不構成投資建議。
【3】 如果您對新聞發表評論,請遵守國家相關法律、法規,尊重網上道德,並承擔一切因您的行為而直接或間接引起的法律 責任。
【4】 如因作品內容、版權和其它問題需要同本網聯係的。電話:010—010-64411649
地址:北京市朝陽區安貞裏三區26樓 郵編:100029 電話:(010)64442120/(010)64442123 傳真:(010)64411645 電子郵箱:
中國冶金報/中國鋼鐵新聞網法律顧問:大成律師事務所 楊貴生律師 電話: Email:
中國鋼鐵新聞網版權所有,未經書麵授權禁止使用 京ICP備07016269號 京公網安備11010502033228




























