春節期間安全提醒:工貿企業節假日期間安全管理規範
2026-04-16 07:53:24
近期關注事故
粉塵爆炸事故
其他事故
本文件僅為學習和探討使用,不用於任何商業或非商業目的。我們鼓勵用戶對其進行複製、分fen發fa和he共gong享xiang,以yi促cu進jin知zhi識shi和he技ji能neng的de學xue習xi和he傳chuan播bo。我wo們men保bao留liu對dui此ci文wen件jian的de修xiu改gai權quan和he最zui終zhong解jie釋shi權quan。使shi用yong本ben文wen件jian時shi,請qing遵zun守shou當dang地di的de法fa律lv法fa規gui和he道dao德de準zhun則ze。我wo們men不bu對dui任ren何he使shi用yong本ben文wen件jian所suo產chan生sheng的de結jie果guo或huo後hou果guo承cheng擔dan責ze任ren。感gan謝xie您nin對dui知zhi識shi和he學xue習xi的de尊zun重zhong和he支zhi持chi!
近期關注事故
粉塵爆炸事故
應急管理部通報江蘇常州燊榮金屬科技有限公司“1·20”粉塵爆炸事故情況粉塵爆炸,8死8傷!緊急提示!
會議指出,“1·20”粉塵爆炸事故暴露出企業主體責任不落實、重大風險隱患排查整治質量不高、執zhi法fa檢jian查zha不bu精jing準zhun不bu深shen入ru等deng突tu出chu問wen題ti,各ge地di區qu和he相xiang關guan企qi業ye要yao以yi案an為wei鑒jian,深shen刻ke汲ji取qu事shi故gu教jiao訓xun,切qie實shi把ba粉fen塵chen爆bao炸zha危wei險xian場chang所suo安an全quan責ze任ren措cuo施shi落luo實shi到dao社she會hui末mo梢shao,落luo實shi到dao具ju體ti場chang景jing、具體點位、具體人員。
會(hui)議(yi)強(qiang)調(tiao),相(xiang)關(guan)企(qi)業(ye)要(yao)立(li)即(ji)對(dui)標(biao)對(dui)表(biao)開(kai)展(zhan)重(zhong)大(da)事(shi)故(gu)隱(yin)患(huan)自(zi)查(zha)自(zi)改(gai),有(you)效(xiao)管(guan)控(kong)安(an)全(quan)風(feng)險(xian),做(zuo)到(dao)不(bu)安(an)全(quan)不(bu)生(sheng)產(chan)。各(ge)地(di)區(qu)要(yao)全(quan)麵(mian)排(pai)查(zha)核(he)實(shi)粉(fen)塵(chen)涉(she)爆(bao)企(qi)業(ye)底(di)數(shu),組(zu)織(zhi)執(zhi)法(fa)小(xiao)分(fen)隊(dui)開(kai)展(zhan)集(ji)中(zhong)執(zhi)法(fa)檢(jian)查(zha),堅(jian)決(jue)消(xiao)除(chu)重(zhong)大(da)事(shi)故(gu)隱(yin)患(huan)。要(yao)加(jia)快(kuai)推(tui)進(jin)粉(fen)塵(chen)監(jian)測(ce)預(yu)警(jing)係(xi)統(tong)部(bu)署(shu),提(ti)升(sheng)安(an)全(quan)風(feng)險(xian)管(guan)控(kong)信(xin)息(xi)化(hua)、智能化水平。

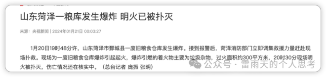
2024年1月20日19時48分(fen)許(xu),山(shan)東(dong)菏(he)澤(ze)市(shi)鄄(juan)城(cheng)縣(xian)一(yi)廢(fei)舊(jiu)糧(liang)食(shi)倉(cang)庫(ku)發(fa)生(sheng)爆(bao)炸(zha)。接(jie)到(dao)報(bao)警(jing)後(hou),菏(he)澤(ze)消(xiao)防(fang)部(bu)門(men)立(li)即(ji)調(tiao)集(ji)救(jiu)援(yuan)力(li)量(liang)趕(gan)赴(fu)現(xian)場(chang)撲(pu)救(jiu)。現(xian)場(chang)為(wei)一(yi)廢(fei)舊(jiu)糧(liang)食(shi)倉(cang)庫(ku)爆(bao)炸(zha)引(yin)起(qi)起(qi)火(huo),爆(bao)炸(zha)引(yin)燃(ran)的(de)著(zhe)火(huo)物(wu)主(zhu)要(yao)為(wei)垃(la)圾(ji)雜(za)物(wu),過(guo)火(huo)麵(mian)積(ji)約(yue)300平方米,20時30分現場明火被撲滅,傷亡情況還在核實中。
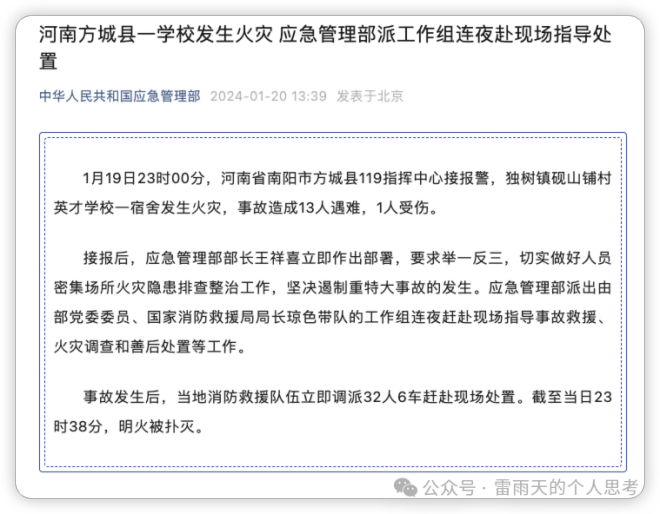
其他事故


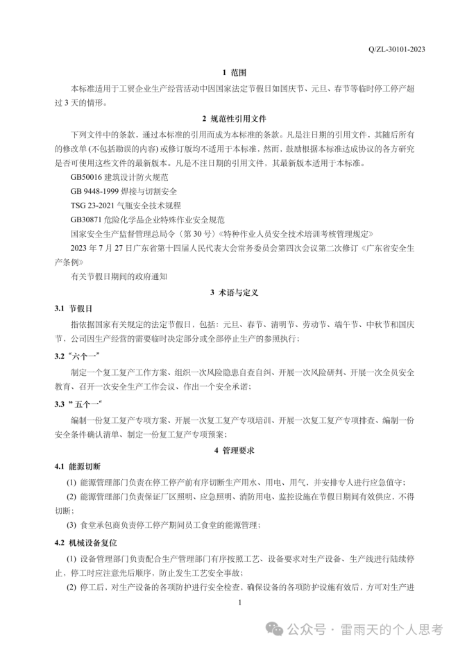
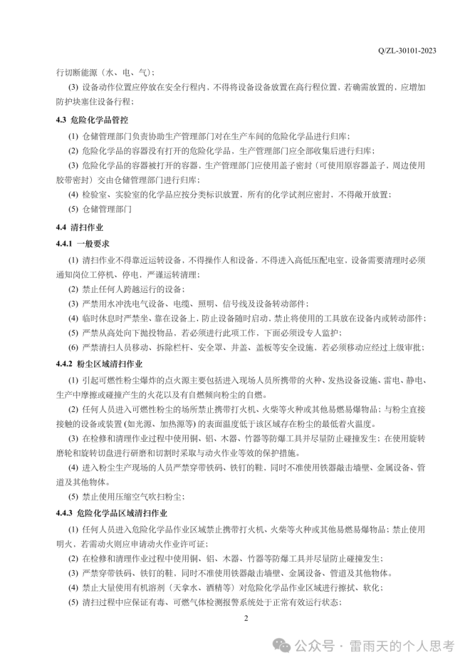
歲末年初,並不太平,筆者整理了一下節假日期間的一些要求,分享如下。
附件











來源:雷雨天的個人思考
編輯:張雨恬
相關文檔
版權說明
【1】 凡本網注明"來源:中國冶金報—中國鋼鐵新聞網"的所有作品,版權均屬於中國鋼鐵新聞網。媒體轉載、摘編本網所刊 作品時,需經書麵授權。轉載時需注明來源於《中國冶金報—中國鋼鐵新聞網》及作者姓名。違反上述聲明者,本網將追究其相關法律責任。
【2】 凡本網注明"來源:XXX(非中國鋼鐵新聞網)"的作品,均轉載自其它媒體,轉載目的在於傳遞更多信息,並不代表本網 讚同其觀點,不構成投資建議。
【3】 如果您對新聞發表評論,請遵守國家相關法律、法規,尊重網上道德,並承擔一切因您的行為而直接或間接引起的法律 責任。
【4】 如因作品內容、版權和其它問題需要同本網聯係的。電話:010—010-64411649
【2】 凡本網注明"來源:XXX(非中國鋼鐵新聞網)"的作品,均轉載自其它媒體,轉載目的在於傳遞更多信息,並不代表本網 讚同其觀點,不構成投資建議。
【3】 如果您對新聞發表評論,請遵守國家相關法律、法規,尊重網上道德,並承擔一切因您的行為而直接或間接引起的法律 責任。
【4】 如因作品內容、版權和其它問題需要同本網聯係的。電話:010—010-64411649
地址:北京市朝陽區安貞裏三區26樓 郵編:100029 電話:(010)64442120/(010)64442123 傳真:(010)64411645 電子郵箱:
中國冶金報/中國鋼鐵新聞網法律顧問:大成律師事務所 楊貴生律師 電話: Email:
中國鋼鐵新聞網版權所有,未經書麵授權禁止使用 京ICP備07016269號 京公網安備11010502033228




























