四川:推動電爐短流程煉鋼行業高質量發展
2026-04-16 11:44:31
12月27日,四川省人民政府、工業和信息化部、生態環境部聯合印發了《開展電爐短流程煉鋼高質量發展引領工程的實施方案》(以下簡稱《實施方案》),充分發揮四川省電爐短流程煉鋼產業基礎好、水電等清潔能源豐富、廢鋼資源稟賦突出等優勢,先行先試,加快推動電爐短流程煉鋼轉型升級。dianluduanliuchenglianganggongyijuyoutuchudelvseditanyoushi,shigangtiexingyejianwujiangtanxietongzengxiaodezhongyaojishuluxian,tuidongsichuanshengdianluduanliuchengliangangfazhan,xianxingxianshikaizhangaozhiliangfazhanyinlinggongcheng,duiquanguogangtiexingyeshixianshuangtanmubiaojuyoujijideshifanxiaoying。dao2025年,四川省電爐短流程煉鋼基本形成先進企業集群化發展、綠色低碳循環體係完善、資源保障能力顯著提升、智能化數字化水平先進的發展格局,探索綠色、智能、創新、高效、協調的發展模式,總結出一批新工藝、新技術、新標準實踐經驗,助力全國鋼鐵行業綠色低碳轉型和高質量發展。
四川是全國電爐鋼產業相對較為集中區域之一,全省短流程煉鋼規模達1300萬噸、居全國第三,形成了“普材集中、特材突出”的發展格局;也是我國可再生能源最為豐富的地區之一,可再生能源電力裝機量、發電量占比均達80%以上,特別是水電裝機和發電量均居全國第一;還是我國西部地區最為重要的廢鋼回收加工和收集貿易地。基於上述發展優勢,在工業和信息化部、生態環境部的指導支持下,四川有條件乘勢而上,開展好電爐短流程煉鋼高質量發展引領工程相關工作。
《實施方案》提(ti)出(chu),要(yao)加(jia)快(kuai)提(ti)升(sheng)產(chan)業(ye)集(ji)聚(ju)力(li),促(cu)進(jin)電(dian)爐(lu)短(duan)流(liu)程(cheng)煉(lian)鋼(gang)產(chan)業(ye)集(ji)群(qun)化(hua)發(fa)展(zhan),創(chuang)建(jian)世(shi)界(jie)先(xian)進(jin)的(de)產(chan)業(ye)集(ji)群(qun)。一(yi)是(shi)優(you)化(hua)電(dian)爐(lu)短(duan)流(liu)程(cheng)煉(lian)鋼(gang)產(chan)業(ye)布(bu)局(ju),二(er)是(shi)開(kai)展(zhan)電(dian)爐(lu)短(duan)流(liu)程(cheng)煉(lian)鋼(gang)“三品”工程,三是提升上下遊產業鏈合作水平。
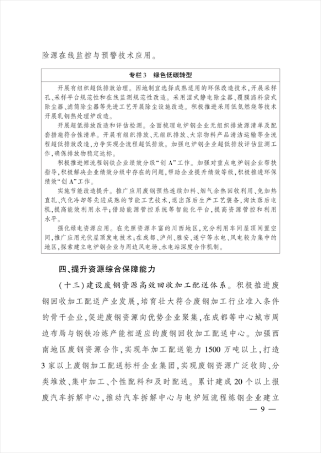
《實施方案》tichu,yaojiakuailvseditanfazhan,tishengbenzhianquanshuiping,dazaolvseditananquanxunhuanchanyetixi。yishidazaolvseditandianlugangbiaoganqiye,ershiquanmianshishichaodipaifanggaizao,sanshijiakuaijienenggaizaohenengxiaotisheng,sishitigaoqingjienengyuanshiyongbili,wushituidonggaoshuipingchanchenggongrong,liushitishengbenzhianquanshuiping。
《實施方案》提出,要提升生產所需原材料保障能力,有效消納固(危)廢(fei),提(ti)高(gao)資(zi)源(yuan)綜(zong)合(he)利(li)用(yong)水(shui)平(ping),提(ti)升(sheng)資(zi)源(yuan)綜(zong)合(he)保(bao)障(zhang)能(neng)力(li)。一(yi)是(shi)建(jian)設(she)廢(fei)鋼(gang)資(zi)源(yuan)高(gao)效(xiao)回(hui)收(shou)加(jia)工(gong)配(pei)送(song)體(ti)係(xi),二(er)是(shi)規(gui)範(fan)廢(fei)鋼(gang)交(jiao)易(yi)與(yu)質(zhi)量(liang)管(guan)控(kong),三(san)是(shi)提(ti)高(gao)固(gu)廢(fei)綜(zong)合(he)利(li)用(yong)水(shui)平(ping)。
《實施方案》提(ti)出(chu),要(yao)加(jia)快(kuai)產(chan)業(ye)技(ji)術(shu)革(ge)新(xin)與(yu)標(biao)準(zhun)化(hua),加(jia)強(qiang)數(shu)智(zhi)化(hua)創(chuang)新(xin)能(neng)力(li)建(jian)設(she),促(cu)進(jin)短(duan)流(liu)程(cheng)煉(lian)鋼(gang)產(chan)業(ye)創(chuang)新(xin)發(fa)展(zhan)。一(yi)是(shi)推(tui)動(dong)技(ji)術(shu)和(he)裝(zhuang)備(bei)創(chuang)新(xin),二(er)是(shi)開(kai)展(zhan)數(shu)字(zi)化(hua)智(zhi)能(neng)化(hua)改(gai)造(zao),三(san)是(shi)製(zhi)定(ding)一(yi)批(pi)先(xian)進(jin)適(shi)用(yong)的(de)標(biao)準(zhun)。
此外,《實施方案》還對如何組織實施進行了安排,將成立由四川省人民政府和工業和信息化部、生(sheng)態(tai)環(huan)境(jing)部(bu)牽(qian)頭(tou)的(de)工(gong)作(zuo)推(tui)進(jin)協(xie)調(tiao)機(ji)製(zhi),統(tong)籌(chou)協(xie)調(tiao)各(ge)項(xiang)工(gong)作(zuo)任(ren)務(wu)落(luo)實(shi)。同(tong)時(shi),完(wan)善(shan)相(xiang)關(guan)配(pei)套(tao)措(cuo)施(shi),明(ming)確(que)進(jin)入(ru)鋼(gang)鐵(tie)行(xing)業(ye)規(gui)範(fan)條(tiao)件(jian)企(qi)業(ye)名(ming)單(dan)且(qie)完(wan)成(cheng)超(chao)低(di)排(pai)放(fang)改(gai)造(zao)的(de)企(qi)業(ye)不(bu)再(zai)納(na)入(ru)四(si)川(chuan)省(sheng)“兩高”項目管理。











來源:四川省釩鈦鋼鐵產業協會
編輯:張雨恬
相關文檔
版權說明
【1】 凡本網注明"來源:中國冶金報—中國鋼鐵新聞網"的所有作品,版權均屬於中國鋼鐵新聞網。媒體轉載、摘編本網所刊 作品時,需經書麵授權。轉載時需注明來源於《中國冶金報—中國鋼鐵新聞網》及作者姓名。違反上述聲明者,本網將追究其相關法律責任。
【2】 凡本網注明"來源:XXX(非中國鋼鐵新聞網)"的作品,均轉載自其它媒體,轉載目的在於傳遞更多信息,並不代表本網 讚同其觀點,不構成投資建議。
【3】 如果您對新聞發表評論,請遵守國家相關法律、法規,尊重網上道德,並承擔一切因您的行為而直接或間接引起的法律 責任。
【4】 如因作品內容、版權和其它問題需要同本網聯係的。電話:010—010-64411649
【2】 凡本網注明"來源:XXX(非中國鋼鐵新聞網)"的作品,均轉載自其它媒體,轉載目的在於傳遞更多信息,並不代表本網 讚同其觀點,不構成投資建議。
【3】 如果您對新聞發表評論,請遵守國家相關法律、法規,尊重網上道德,並承擔一切因您的行為而直接或間接引起的法律 責任。
【4】 如因作品內容、版權和其它問題需要同本網聯係的。電話:010—010-64411649
地址:北京市朝陽區安貞裏三區26樓 郵編:100029 電話:(010)64442120/(010)64442123 傳真:(010)64411645 電子郵箱:
中國冶金報/中國鋼鐵新聞網法律顧問:大成律師事務所 楊貴生律師 電話: Email:
中國鋼鐵新聞網版權所有,未經書麵授權禁止使用 京ICP備07016269號 京公網安備11010502033228




























