國家級榜單再出爐!涉及寶鋼、首鋼、太鋼、馬鋼、永鋼……
2026-04-16 09:23:37

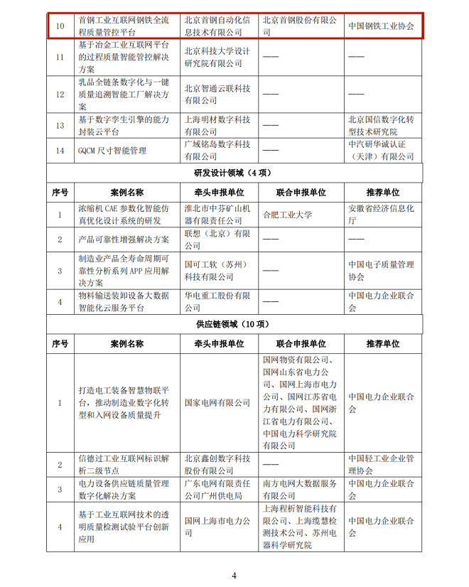
根據《工業和信息化部辦公廳關於做好2022年工業質量提升和品牌建設工作的通知》(工信廳科函〔2022〕88號)要求,為深入實施《製造業質量管理數字化實施指南(試行)》(工信廳科〔2021〕59號),今年工信部科技司指導北京國信數字化轉型技術研究院、中國機械工業聯合會、中國石油和化工工業聯合會等15家(jia)單(dan)位(wei)組(zu)建(jian)了(le)製(zhi)造(zao)業(ye)質(zhi)量(liang)管(guan)理(li)數(shu)字(zi)化(hua)聯(lian)合(he)工(gong)作(zuo)組(zu),並(bing)由(you)聯(lian)合(he)工(gong)作(zuo)組(zu)開(kai)展(zhan)了(le)製(zhi)造(zao)業(ye)質(zhi)量(liang)管(guan)理(li)數(shu)字(zi)化(hua)典(dian)型(xing)場(chang)景(jing)和(he)解(jie)決(jue)方(fang)案(an)優(you)秀(xiu)案(an)例(li)的(de)征(zheng)集(ji)和(he)遴(lin)選(xuan)工(gong)作(zuo),形(xing)成(cheng)了(le)入(ru)圍(wei)名(ming)單(dan)。其(qi)中(zhong),寶(bao)鋼(gang)、首鋼、太鋼、馬鋼、永鋼等多家鋼鐵企業上榜——





來源:工業和信息化部
編輯:張雨恬
相關文檔
版權說明
【1】 凡本網注明"來源:中國冶金報—中國鋼鐵新聞網"的所有作品,版權均屬於中國鋼鐵新聞網。媒體轉載、摘編本網所刊 作品時,需經書麵授權。轉載時需注明來源於《中國冶金報—中國鋼鐵新聞網》及作者姓名。違反上述聲明者,本網將追究其相關法律責任。
【2】 凡本網注明"來源:XXX(非中國鋼鐵新聞網)"的作品,均轉載自其它媒體,轉載目的在於傳遞更多信息,並不代表本網 讚同其觀點,不構成投資建議。
【3】 如果您對新聞發表評論,請遵守國家相關法律、法規,尊重網上道德,並承擔一切因您的行為而直接或間接引起的法律 責任。
【4】 如因作品內容、版權和其它問題需要同本網聯係的。電話:010—010-64411649
【2】 凡本網注明"來源:XXX(非中國鋼鐵新聞網)"的作品,均轉載自其它媒體,轉載目的在於傳遞更多信息,並不代表本網 讚同其觀點,不構成投資建議。
【3】 如果您對新聞發表評論,請遵守國家相關法律、法規,尊重網上道德,並承擔一切因您的行為而直接或間接引起的法律 責任。
【4】 如因作品內容、版權和其它問題需要同本網聯係的。電話:010—010-64411649
地址:北京市朝陽區安貞裏三區26樓 郵編:100029 電話:(010)64442120/(010)64442123 傳真:(010)64411645 電子郵箱:
中國冶金報/中國鋼鐵新聞網法律顧問:大成律師事務所 楊貴生律師 電話: Email:
中國鋼鐵新聞網版權所有,未經書麵授權禁止使用 京ICP備07016269號 京公網安備11010502033228




























