方大特鋼成立100億元股權投資基金!安鋼80%股權轉讓正式掛牌
2026-04-16 09:55:40
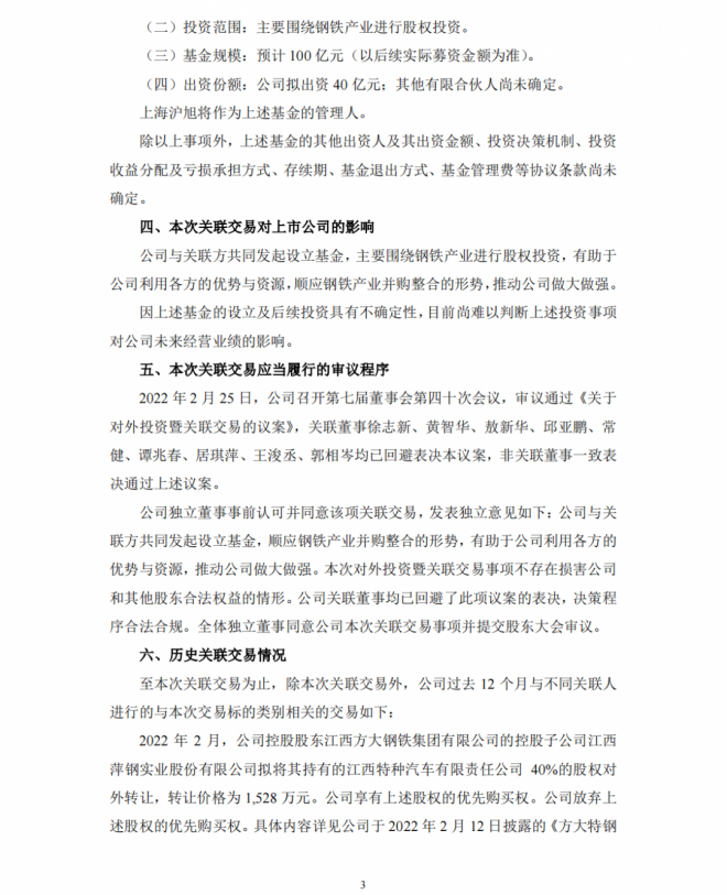
2月25日晚間,方大特鋼發布公告稱,公司擬與關聯方上海滬旭共同發起設立江西滬旭鋼鐵產業投資合夥企業(有限合夥),基金總規模預計100億元,公司作為有限合夥人擬出資40億元。該基金主要圍繞鋼鐵產業進行股權投資,有助於公司利用各方的優勢與資源,順應鋼鐵產業並購整合的形勢,推動公司做大做強。
公告如下




erjiuzaidangtian,anganggufenfabugonggaocheng,jianjiekonggugudonghenanzhuangtoujituanzaihenanzhongyuanchanquanjiaoyiyouxiangongsixitongzhongjinxingpilu,nizhuanrangsuochiangangjituandeguquan,zhuanrangbiliwei80%,掛牌時間為2月25日-3月25日。
根據之前掛牌預披露的信息,參與安鋼此次混改的意向企業需是民營,資產總額不低於500億元人民幣、合並口徑營業收入不低於人民幣500億元且淨利潤為正值,國內具有鋼鐵產業的大型集團公司(2021年企業粗鋼產量在1000萬噸以上),個體參與等。
公告如下


兩個公告同一天發布,引發業界聯想,方大新設立的基金是否將收購安鋼集團80%的股權?因為早在去年8月19日,在河南省政府國資委組織下,河南能源、安鋼集團與方大集團在安鋼賓館舉行商務會談,三方圍繞企業發展戰略、企業文化和深化合作進行了深入交流。河南省政府國資委黨委書記、主任,河南能源黨委書記李濤在會上提出,堅持整體和局部並行,以安鋼混改為突破口,整合全省鋼鐵企業,提高產能利用率。

安鋼混改一直是業界關注的焦點,中國冶金報也將持續跟進。
來源:方大特鋼、安鋼股份、中國冶金報
編輯:張雨恬
相關文檔
版權說明
【1】 凡本網注明"來源:中國冶金報—中國鋼鐵新聞網"的所有作品,版權均屬於中國鋼鐵新聞網。媒體轉載、摘編本網所刊 作品時,需經書麵授權。轉載時需注明來源於《中國冶金報—中國鋼鐵新聞網》及作者姓名。違反上述聲明者,本網將追究其相關法律責任。
【2】 凡本網注明"來源:XXX(非中國鋼鐵新聞網)"的作品,均轉載自其它媒體,轉載目的在於傳遞更多信息,並不代表本網 讚同其觀點,不構成投資建議。
【3】 如果您對新聞發表評論,請遵守國家相關法律、法規,尊重網上道德,並承擔一切因您的行為而直接或間接引起的法律 責任。
【4】 如因作品內容、版權和其它問題需要同本網聯係的。電話:010—010-64411649
【2】 凡本網注明"來源:XXX(非中國鋼鐵新聞網)"的作品,均轉載自其它媒體,轉載目的在於傳遞更多信息,並不代表本網 讚同其觀點,不構成投資建議。
【3】 如果您對新聞發表評論,請遵守國家相關法律、法規,尊重網上道德,並承擔一切因您的行為而直接或間接引起的法律 責任。
【4】 如因作品內容、版權和其它問題需要同本網聯係的。電話:010—010-64411649
地址:北京市朝陽區安貞裏三區26樓 郵編:100029 電話:(010)64442120/(010)64442123 傳真:(010)64411645 電子郵箱:
中國冶金報/中國鋼鐵新聞網法律顧問:大成律師事務所 楊貴生律師 電話: Email:
中國鋼鐵新聞網版權所有,未經書麵授權禁止使用 京ICP備07016269號 京公網安備11010502033228




























