預測明年“鋼需”8億噸!競爭力A+鋼企16家、ESG AAA級鋼企10家!
2026-04-16 05:24:00
記者 樊三彩 報道
深度調整背景下,明年“鋼需”走勢如何,有哪些鋼企依然實力強勁,ESG評級呈現哪些新變化?12月19日,冶金工業規劃研究院在京舉辦新聞發布會,發布2026國內和全球鋼材需求預測(連續14年)、2025國內鋼鐵企業競爭力(暨發展質量)評級(連續15年)、2025國內鋼鐵企業ESG評級(連續3年)。會議預測2026年我國鋼材需求量為8億噸,並發布16家A+(極強)鋼企、10家ESG AAA級鋼企。
冶金規劃院黨委書記、院長肖邦國出席會議,副院長管誌傑做研究成果發布背景說明,金屬材料處副處長(主持工作)陳程、綜合規劃處副處長(主持工作)高升、標準與認證中心副主任(主持工作)霍咚梅分別進行了成果發布。會議還就與會媒體記者關注的問題,逐一進行回答。
冶金規劃院根據鋼材消費係數法和下遊行業消費法綜合預測,2025年我國鋼材消費量為8.08億噸,同比下降5.4%;2026年我國鋼材需求量為8億噸,同比下降1.0%。其中,采用鋼材消費係數法預測的結果顯示,2025年我國鋼材消費量為8.15億噸,2026年我國鋼材需求量約8.13億噸。采用下遊行業消費法預測的結果顯示,2025年我國鋼材消費量約8.04億噸,2026年我國鋼材需求量約7.91億噸(詳見表1)。

根據冶金規劃院對全球及各地區經濟發展與鋼材需求量的分析,預計2025全球鋼材消費量為17.19億噸,同比下降1.8%;預計2026年全球鋼材需求量為17.36億噸,同比增長1.0%(詳見表2)。可以看出,歐洲地區鋼材消費全球占比增幅最大,亞洲鋼材消費比重雖有下降但仍居全球首位,中東、非洲、南美洲、大洋洲消費占比提高均低於0.10個百分點。
表2 2025年和2026年全球主要地區鋼材需求預測

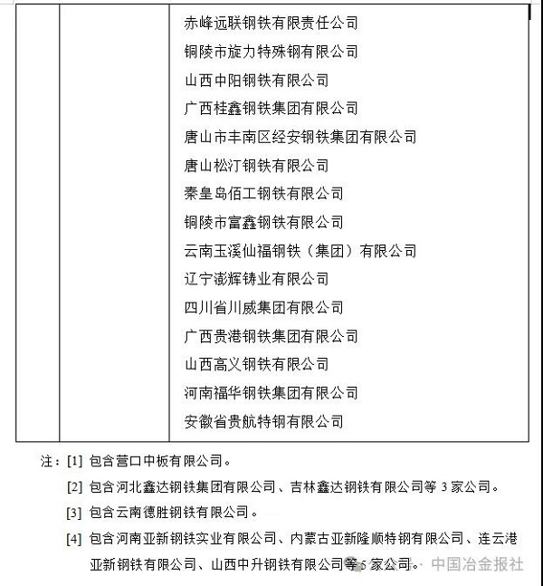
根據該院發布的中國鋼鐵企業競爭力(暨發展質量)評級(2025)榜單,中國寶武、中信泰富特鋼、首鋼集團、鞍鋼集團、河鋼集團、南鋼集團、湖南鋼鐵集團、沙鋼集團、青山集團、北京建龍集團、敬業集團、柳鋼集團、新興鑄管、中天鋼鐵、日照鋼鐵控股集團有限公司、上海德龍鋼鐵集團16家鋼企被評為A+(極強)鋼企,另有34家鋼企被評為A(特強)級,41家鋼企被評為B+(優強)級(詳見表3)。今年的A+、A級鋼企數量分別較去年下降2家、1jia,danhejicugangchanliangzhanquanguozongchanliangdebizhongjibenchiping,yejinguihuayuanzhuanjiahuiyingcheng,zhezhuyaoshiyinweichanyejizhongdudetisheng,yijijinliangniangangqijingyingshujupubianbujiyuqi。
表3 國內鋼鐵企業競爭力(暨發展質量)評級表




該院發布的2025國內鋼鐵企業ESG評級結果顯示,寶鋼股份、首鋼股份、鞍鋼股份、南鋼股份、中信泰富特鋼、太鋼不鏽、河鋼股份、馬鋼股份、敬業集團、山鋼股份10家鋼企獲評為AAA級,杭鋼股份、建龍集團、沙鋼股份、新餘鋼鐵、華菱股份、柳鋼股份、中南股份、包鋼股份、本鋼板材、新興鑄管、重鋼股份、晉鋼智造、暨南鋼鐵、港陸鋼鐵、久立特材15家鋼企獲評為AA級(詳見表4)。
與會專家表示,2015年,我國ESG信息披露從企業自願逐步邁向強製規範階段,行業ESG信息披露和評級呈現“量質齊升”的良性發展態勢。不過,行業整體ESG表現仍呈現“頭部領跑、腰部跟進、尾部待補”的差異化特征,整體ESG水平仍需提升。
表4 鋼鐵企業ESG評級表

來源:中國冶金報社
編輯:陳曦
相關文檔
版權說明
【2】 凡本網注明"來源:XXX(非中國鋼鐵新聞網)"的作品,均轉載自其它媒體,轉載目的在於傳遞更多信息,並不代表本網 讚同其觀點,不構成投資建議。
【3】 如果您對新聞發表評論,請遵守國家相關法律、法規,尊重網上道德,並承擔一切因您的行為而直接或間接引起的法律 責任。
【4】 如因作品內容、版權和其它問題需要同本網聯係的。電話:010—010-64411649
地址:北京市朝陽區安貞裏三區26樓 郵編:100029 電話:(010)64442120/(010)64442123 傳真:(010)64411645 電子郵箱:
中國冶金報/中國鋼鐵新聞網法律顧問:大成律師事務所 楊貴生律師 電話: Email:
中國鋼鐵新聞網版權所有,未經書麵授權禁止使用 京ICP備07016269號 京公網安備11010502033228




























