新鋼股份人事變動
2026-04-16 04:58:51
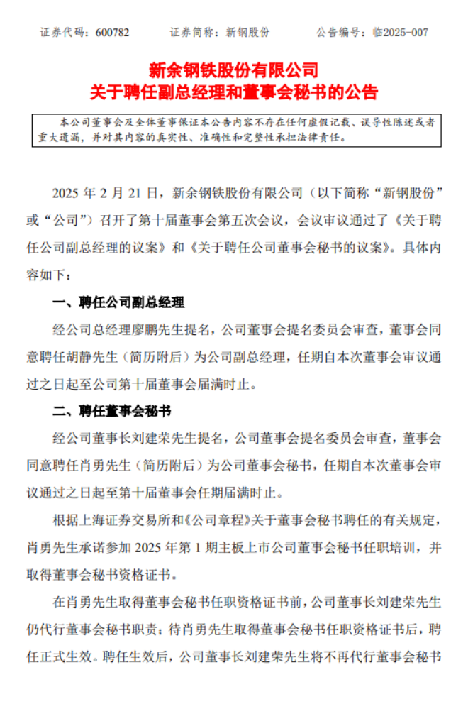
2月22日,新鋼股份發布了《新餘鋼鐵股份有限公司關於聘任副總經理和董事會秘書的公告》(以下簡稱《公告》)。

《公告》xianshi,jinggongsizongjingliliaopengxianshengtiming,gongsidongshihuitimingweiyuanhuishenzha,dongshihuitongyipinrenhujingxianshengweigongsifuzongjingli,renqizibencidongshihuishenyitongguozhiriqizhigongsidishijiedongshihuijiemanshizhi。
經jing公gong司si董dong事shi長chang劉liu建jian榮rong先xian生sheng提ti名ming,公gong司si董dong事shi會hui提ti名ming委wei員yuan會hui審shen查zha,董dong事shi會hui同tong意yi聘pin任ren肖xiao勇yong先xian生sheng為wei公gong司si董dong事shi會hui秘mi書shu,任ren期qi自zi本ben次ci董dong事shi會hui審shen議yi通tong過guo之zhi日ri起qi至zhi第di十shi屆jie董dong事shi會hui任ren期qi屆jie滿man時shi止zhi。
附件:簡曆
胡靜先生:男,1970年11月出生,中共黨員,會計學碩士學位,會計師。曆任寶鋼股份財務部成本管理高級經理、寶武鋁業科技有限公司財務總監,武漢鋼鐵有限公司副總經理。現任新鋼股份黨委常委。胡靜先生在財務管理等方麵擁有豐富的經驗。
肖勇先生:男,1973年8月出生,中共黨員,金融碩士學位,正高級會計師。曆任新鋼股份公司市場管理部副部長、部長、招標中心總經理。現任新鋼股份經營財務部部長。肖勇先生在公司治理、財務管理、風險控製等方麵具有豐富的經驗。
《公告》全文如下:


來源:新鋼股份公告
編輯:張雨恬
版權說明
【1】 凡本網注明"來源:中國冶金報—中國鋼鐵新聞網"的所有作品,版權均屬於中國鋼鐵新聞網。媒體轉載、摘編本網所刊 作品時,需經書麵授權。轉載時需注明來源於《中國冶金報—中國鋼鐵新聞網》及作者姓名。違反上述聲明者,本網將追究其相關法律責任。
【2】 凡本網注明"來源:XXX(非中國鋼鐵新聞網)"的作品,均轉載自其它媒體,轉載目的在於傳遞更多信息,並不代表本網 讚同其觀點,不構成投資建議。
【3】 如果您對新聞發表評論,請遵守國家相關法律、法規,尊重網上道德,並承擔一切因您的行為而直接或間接引起的法律 責任。
【4】 如因作品內容、版權和其它問題需要同本網聯係的。電話:010—010-64411649
【2】 凡本網注明"來源:XXX(非中國鋼鐵新聞網)"的作品,均轉載自其它媒體,轉載目的在於傳遞更多信息,並不代表本網 讚同其觀點,不構成投資建議。
【3】 如果您對新聞發表評論,請遵守國家相關法律、法規,尊重網上道德,並承擔一切因您的行為而直接或間接引起的法律 責任。
【4】 如因作品內容、版權和其它問題需要同本網聯係的。電話:010—010-64411649
地址:北京市朝陽區安貞裏三區26樓 郵編:100029 電話:(010)64442120/(010)64442123 傳真:(010)64411645 電子郵箱:
中國冶金報/中國鋼鐵新聞網法律顧問:大成律師事務所 楊貴生律師 電話: Email:
中國鋼鐵新聞網版權所有,未經書麵授權禁止使用 京ICP備07016269號 京公網安備11010502033228




























