中信特鋼:擬競購上電鋼管60%股權
2026-04-16 05:43:04
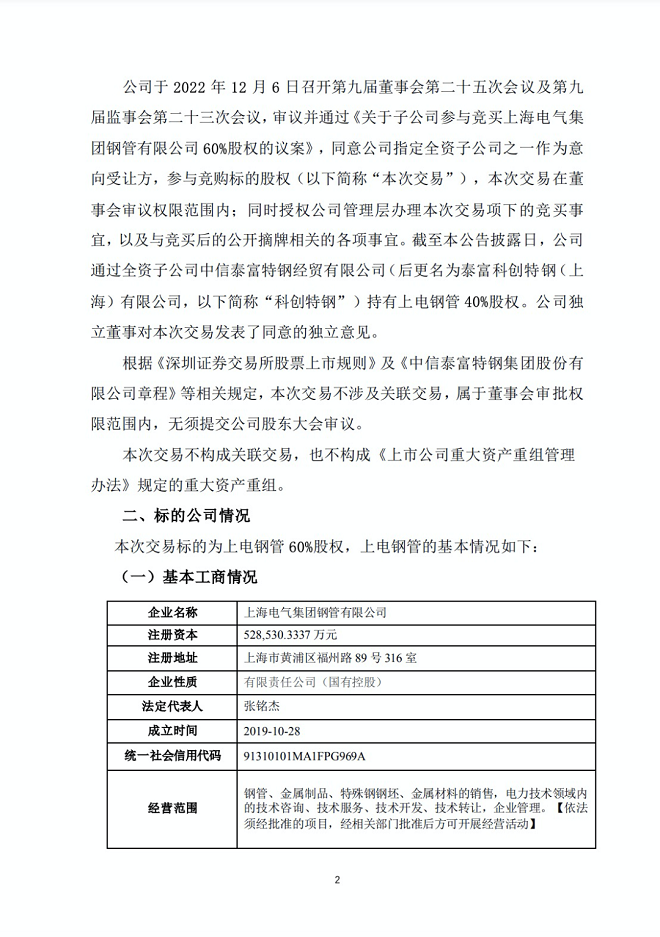
12月7日,中信特鋼發布了《關於子公司參與競買上海電氣集團鋼管有限公司60%股權的公告》(以下簡稱《公告》)。

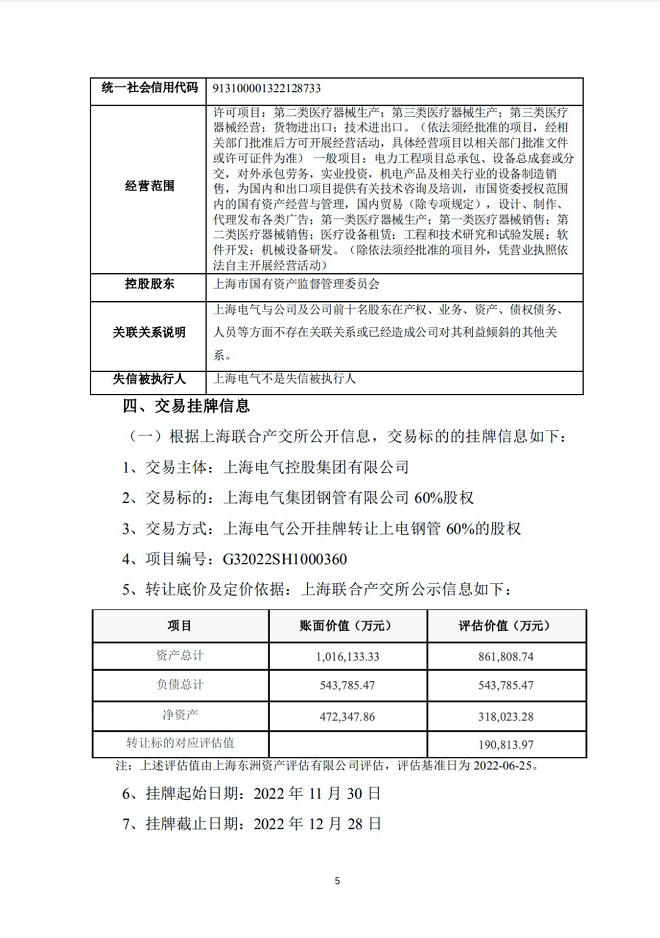
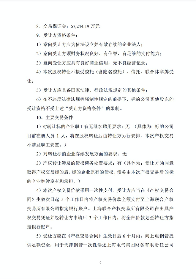
從《公告》中獲悉,11月30日,上海電氣掛牌轉讓這部分股權,底價約19.08億元。中信泰富特鋼集團股份有限公司擬競買上海電氣集團鋼管有限公司60%股權。
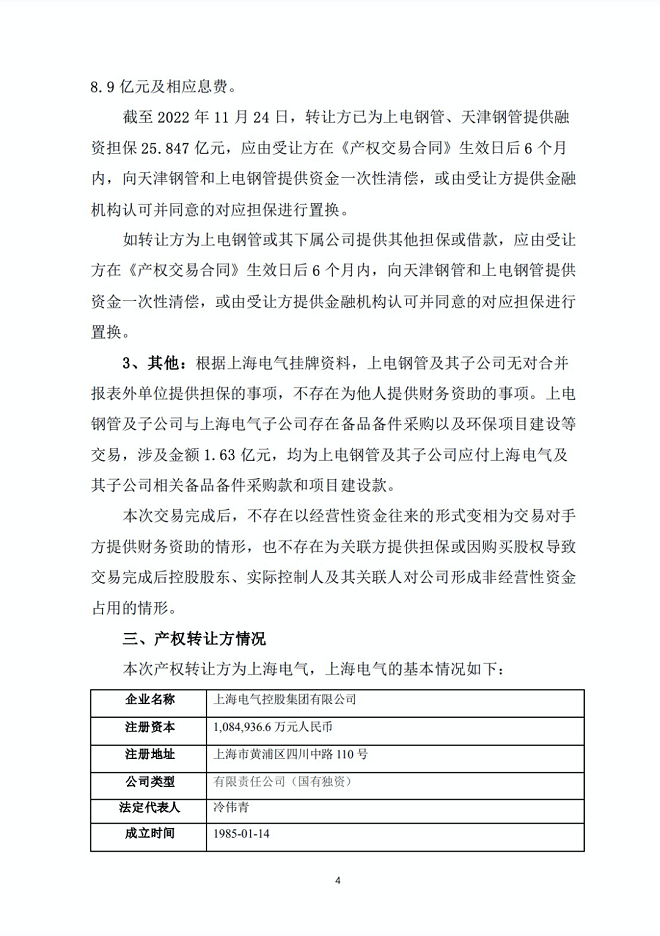
上電鋼管是上海電氣為控股天津鋼管而專門設立的一家平台公司,其持有的核心資產為所持天津鋼管51.02%股權。天津鋼管承繼了天津鋼管集團股份有限公司原350萬噸無縫鋼管產能相關的核心資產。天津鋼管是目前國內規模領先、品(pin)種(zhong)規(gui)格(ge)齊(qi)全(quan)的(de)石(shi)油(you)套(tao)管(guan)生(sheng)產(chan)企(qi)業(ye),在(zai)國(guo)際(ji)市(shi)場(chang)上(shang)能(neng)與(yu)全(quan)球(qiu)領(ling)先(xian)的(de)無(wu)縫(feng)鋼(gang)管(guan)企(qi)業(ye)並(bing)駕(jia)齊(qi)驅(qu),享(xiang)有(you)極(ji)高(gao)的(de)國(guo)際(ji)品(pin)牌(pai)認(ren)可(ke)度(du)和(he)知(zhi)名(ming)度(du)。為(wei)完(wan)善(shan)戰(zhan)略(lve)布(bu)局(ju)、謀求長足發展,2021年中信特鋼(以下簡稱“公司”)子公司科創特鋼競購了上電鋼管40%的股權,上海電氣和公司子公司科創特鋼分別持有上電鋼管60%和40%的股權。公司擬通過全資子公司為參與競買主體,以自有及自籌資金參與本次交易的競買程序,若公司此次成功競得上電鋼管60%股權,上電鋼管將成為公司的全資子公司,有利於公司進一步 鞏固及發展無縫鋼管市場,提升公司在市場上的整體競爭力。
上電鋼管盈利能力低於公司,主要是因為上電鋼管子公司天津鋼管曆史虧損較重,公司 2021年參股上電鋼管後全麵參與了天津鋼管的經營管理,兩年來,上電鋼管控股子公司天津鋼管產品質量、市場認可度、產品結構不斷優化,盈利能力顯著提升。2022年1-10月份同比大幅減虧,特別是二季度以來天津鋼管持續保持盈利,並保持向好勢頭。公司收購上電鋼管後,隨著公司逐步加強對天津鋼管的全麵賦能,天津鋼管的研發能力、產品質量、市場認可度的進一步提高,天津鋼管的產銷量和盈利能力未來將進一步提升。本次交易符合公司進一步完善產品結構、謀求長足發展戰略布局,將增強公司鋼管產品的競爭力,使天津鋼管與公司形成更大協同效應,有利於減少與公司的關聯交易,也有利於進一步拓展無縫鋼管產品下遊市場,促進公司各板塊的全麵發展。因此,公司有必要收購上電鋼管60%的de股gu權quan。本ben次ci交jiao易yi資zi金jin來lai源yuan為wei公gong司si自zi有you及ji自zi籌chou資zi金jin,不bu會hui對dui公gong司si財cai務wu狀zhuang況kuang及ji現xian有you經jing營ying成cheng果guo產chan生sheng重zhong大da影ying響xiang,不bu存cun在zai損sun害hai公gong司si及ji全quan體ti股gu東dong利li益yi的de情qing況kuang。
《公告》全文如下——










來源:東方財富網
編輯:張雨恬
相關文檔
版權說明
【1】 凡本網注明"來源:中國冶金報—中國鋼鐵新聞網"的所有作品,版權均屬於中國鋼鐵新聞網。媒體轉載、摘編本網所刊 作品時,需經書麵授權。轉載時需注明來源於《中國冶金報—中國鋼鐵新聞網》及作者姓名。違反上述聲明者,本網將追究其相關法律責任。
【2】 凡本網注明"來源:XXX(非中國鋼鐵新聞網)"的作品,均轉載自其它媒體,轉載目的在於傳遞更多信息,並不代表本網 讚同其觀點,不構成投資建議。
【3】 如果您對新聞發表評論,請遵守國家相關法律、法規,尊重網上道德,並承擔一切因您的行為而直接或間接引起的法律 責任。
【4】 如因作品內容、版權和其它問題需要同本網聯係的。電話:010—010-64411649
【2】 凡本網注明"來源:XXX(非中國鋼鐵新聞網)"的作品,均轉載自其它媒體,轉載目的在於傳遞更多信息,並不代表本網 讚同其觀點,不構成投資建議。
【3】 如果您對新聞發表評論,請遵守國家相關法律、法規,尊重網上道德,並承擔一切因您的行為而直接或間接引起的法律 責任。
【4】 如因作品內容、版權和其它問題需要同本網聯係的。電話:010—010-64411649
地址:北京市朝陽區安貞裏三區26樓 郵編:100029 電話:(010)64442120/(010)64442123 傳真:(010)64411645 電子郵箱:
中國冶金報/中國鋼鐵新聞網法律顧問:大成律師事務所 楊貴生律師 電話: Email:
中國鋼鐵新聞網版權所有,未經書麵授權禁止使用 京ICP備07016269號 京公網安備11010502033228




























